This thread has been locked.

If you have a related question, please click the "Ask a related question" button in the top right corner. The newly created question will be automatically linked to this question.

[参考译文] GHz 差分至单端转换

Guru**** 2526700 points
Other Parts Discussed in Thread: LMH5401, OPA855, OPA859, THS3217, THS4304

请注意,本文内容源自机器翻译,可能存在语法或其它翻译错误,仅供参考。如需获取准确内容,请参阅链接中的英语原文或自行翻译。

https://e2e.ti.com/support/amplifiers-group/amplifiers/f/amplifiers-forum/780317/ghz-differential-to-single-ended-conversion

主题中讨论的其他器件:LMH5401OPA855OPA859THS3217THS4304

您好!

我使用 LMH5401放大(x10)差分信号。 输入电压的 VCM 约为3V。 LMH5401由5V 单电源供电、VCM 设置为2.5V。

这工作正常。 我想将 LMH5401的输出差分信号转换为以0V (偏移+-1V ~+-2V、大约0V)为中心的单端信号。

我正在寻找一款具有 GHz 带宽、可在+-5V 下供电并在电压反馈模式下工作的运算放大器、以便在简单的电压减法器模式下使用它。

我没能找到合适的运算放大器。 我错过了什么、还是试图以错误的方式进行?

谢谢、

此致

  • 请注意,本文内容源自机器翻译,可能存在语法或其它翻译错误,仅供参考。如需获取准确内容,请参阅链接中的英语原文或自行翻译。
    您好!

    因此、我们可以使用诸如 OPA859的解补偿放大器。 该器件支持高达1.8GHz 的 GBW、但在该频率下、它不是单位增益稳定的。 因此、如果您正在寻找高速、您可以减少 FDA 的一些增益、并让 OPA855具有高于单位增益。 需要注意的另一点是、它将需要+-2.5V 电源、而不是5V 电源。 在该器件上、电压和 VOH 的范围为-1.1V 至4.1V、这可能是一个问题。

    您能告诉我您希望以何种速度运行吗? 您的终端设备中包含此器件的哪些? 您能否发布原理图、以便我了解您在做什么并提出建议?

    谢谢!
    卡兰
  • 请注意,本文内容源自机器翻译,可能存在语法或其它翻译错误,仅供参考。如需获取准确内容,请参阅链接中的英语原文或自行翻译。

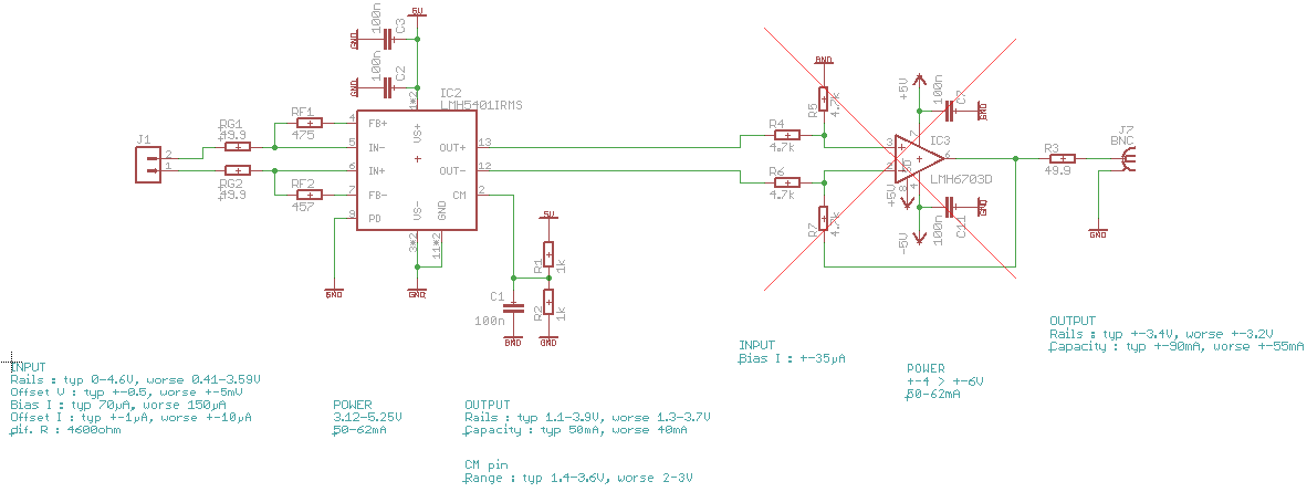
    这是实际的原理图。 输入信号为直流耦合、500MHz 时-3dB 截止频率将是最低可接受值、1GHz 将没问题。

    - LMH5401电源由 DIF 信号的输入 CM 范围(3-3.3V)驱动。 以0/5V 电压为其供电会强制输出 CM 接近2.5V

    -输出可能为0V 左右的负值、因此最后一个放大器必须对称供电。

  • 请注意,本文内容源自机器翻译,可能存在语法或其它翻译错误,仅供参考。如需获取准确内容,请参阅链接中的英语原文或自行翻译。
    您好!

    OPA859应根据您希望驱动的输出范围正常工作。 VOL 和 VOH 的范围介于-1.1V 至4.1V 之间是否适合您?

    谢谢!
    卡兰
  • 请注意,本文内容源自机器翻译,可能存在语法或其它翻译错误,仅供参考。如需获取准确内容,请参阅链接中的英语原文或自行翻译。

    由于 OPA855的 Vin.max 接近 Vs+(OPA855低于 Vs+ 0.6V、OPA859低于 Vs+ 1.6V)、因此 OPA855似乎是最佳选择。

    但还不够好。

    即使我考虑将 LMH5401输入端的50mV 信号用作 x4前置放大器、前置放大器的输出也将为2-2.25V、因为 CM 引脚的范围非常有限。

    采用+-2.5V 电源的无 GHz 运算放大器接受此输入范围。

    一种解决方案可能是使用2级运算放大器、第一个以-1/+4V 电压供电、第二个以-2.5/+2.5V 电压供电、从而逐步降低我的信号的平均电压、但它看起来很脏。

    任何建议都可以:)

  • 请注意,本文内容源自机器翻译,可能存在语法或其它翻译错误,仅供参考。如需获取准确内容,请参阅链接中的英语原文或自行翻译。
    您好!

    我看不到任何符合您规格的器件、但您建议的是可能的解决方案。 您可能只需使用多个阶段即可完成所需的任务。 您可以在进行设计之前尝试进行 TINA TI 仿真。 每个器件在工具和软件文件夹中都有一个 SPICE 模型。 您可以使用所使用的器件来绘制电路、并快速进行测试。

    谢谢!
    卡兰
  • 请注意,本文内容源自机器翻译,可能存在语法或其它翻译错误,仅供参考。如需获取准确内容,请参阅链接中的英语原文或自行翻译。

    您好、Nicolas、

    我想您所寻找的是单级1个差分的标准增益。 在该处运行平衡电源时、V+输入端的接地 R 是输出居中的基准。 因此、它会将 Vocm =2.5V 从 LMH5401电平转换为接地。 无论如何、我们对 THS3217内的 D2S 输入执行了这项精确的工作、在该工作中、我看到数据表中接近900Mhz SSBW 的差分至单级增益为2 (以在双端接线路驱动器中恢复反向匹配)。 禁用 OPS 以仅使用 D2S。

    或者、如果您想构建类似于使用 THS4304连接的设备、则会显示"800MHz SSBW"。 对反相侧上相等的电阻器进行调节、以平衡输入阻抗。 这是由于 V-输入显示了一个相关的电压摆幅。 这是一个简单的计算、如果您需要更多帮助、我可以在某个地方进行计算。我猜现在需要200欧姆。  

    e2e.ti.com/.../Diff-to-single-with-THS4304.TSC

  • 请注意,本文内容源自机器翻译,可能存在语法或其它翻译错误,仅供参考。如需获取准确内容,请参阅链接中的英语原文或自行翻译。
    此外、如果您希望 THS3217实现更高的目标、您可以通过均衡(峰值)滤波器将 D2S 输出运行到 OPS 级、并可能使其频率进一步平坦。 现在、图中显示了在500MHz 范围内的 SSBW 平坦度、但较大的信号将进入压摆限制-尽管 THS3217级上的 SR 远高于 THS4304以开始。
  • 请注意,本文内容源自机器翻译,可能存在语法或其它翻译错误,仅供参考。如需获取准确内容,请参阅链接中的英语原文或自行翻译。
    感谢您的建议、我将测试2个版本、一个是 THS3217版本、另一个是 OPA855非对称供电(-2.45/+2.8V)版本、以满足输入和输出电压摆幅要求。

    Nicolas