请注意,本文内容源自机器翻译,可能存在语法或其它翻译错误,仅供参考。如需获取准确内容,请参阅链接中的英语原文或自行翻译。
器件型号:LM358 主题中讨论的其他器件:MSP430AFE253、 TLC2272
尊敬的团队:
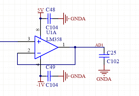
我的客户希望 将 LM358与 MSP430AFE253配合使用。 下面是电路

使用 TLC2272后、测得的数据抖动非常大、但高精度万用表测试遵循输出但非常稳定。
BR、
Susan
This thread has been locked.
If you have a related question, please click the "Ask a related question" button in the top right corner. The newly created question will be automatically linked to this question.
尊敬的团队:
我的客户希望 将 LM358与 MSP430AFE253配合使用。 下面是电路

使用 TLC2272后、测得的数据抖动非常大、但高精度万用表测试遵循输出但非常稳定。
BR、
Susan
您好 Susan、
您是否碰巧知道负载电容(C25/C102)值? 在输出端驱动电容负载可能会导致稳定性问题。 但是。 有时、当您驱动 MSP 时、这是不可避免的。 运算放大器本身具有一个输出电阻 Ro、与负载电容一起在放大器的传递函数中产生一个额外的极点。
稳定电路需要45或更大的相位裕度。 请确保由于负载电容(FP)产生的极点比 UGBW 大10倍。 这将确保您的电路稳定。
您的客户是否尝试使用 TLC2272或 LM358?
请在下面找到两种器件之间的比较:
"高精度万用表测试跟随输出但非常稳定"是什么意思?
此致、
Bala Ravi