主题中讨论的其他器件: PGA900
您好,
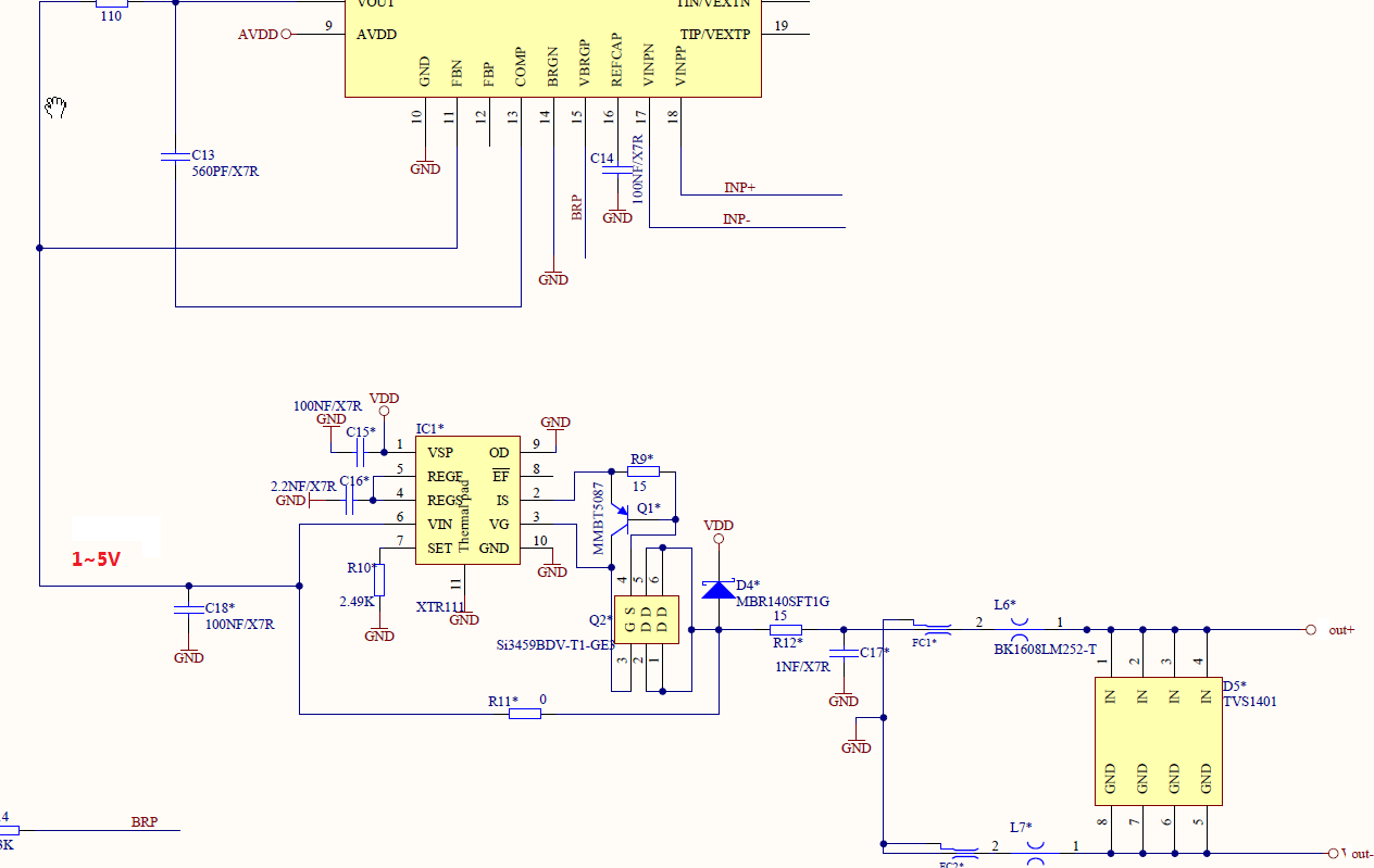
我的电压至电流电路有2个问题、您能帮我解决两个问题吗、我认为这两个问题是相关的。
输出 信号在导通时的漂移约为0.016mA,例如,上电时的输出为20.000mA,并将在一段时间内增加至20.016mA。
2.当 VSP 增加到24V 时,MOSFET (Q2*)会发热。
我的设计使用 PGA900 + XTR111输出4~20mA 信号、当 VSP 为12V 时、MOSFET 不会发热、但在24V 下会发热、信号漂移是否由 MOSFET 引起?
下面是 XTR111原理图部分:

