This thread has been locked.

If you have a related question, please click the "Ask a related question" button in the top right corner. The newly created question will be automatically linked to this question.

[参考译文] OPA140:计算整个电路的放大系数。

Guru**** 2771175 points

Other Parts Discussed in Thread: TINA-TI, OPA140, LMH6645

请注意,本文内容源自机器翻译,可能存在语法或其它翻译错误,仅供参考。如需获取准确内容,请参阅链接中的英语原文或自行翻译。

https://e2e.ti.com/support/amplifiers-group/amplifiers/f/amplifiers-forum/863656/opa140-calculate-the-amplification-of-the-whole-circuit

器件型号:OPA140
主题中讨论的其他器件:TINA-TILMH6645

大家好、

我需要帮助来计算下面放大器电路的增益。

谢谢、

  • 请注意,本文内容源自机器翻译,可能存在语法或其它翻译错误,仅供参考。如需获取准确内容,请参阅链接中的英语原文或自行翻译。

    您好,赖

    我会运行 TINA-TI 仿真。 它是免费的、可在此处下载:

    http://www.ti.com/tool/TINA-TI

    Kai

  • 请注意,本文内容源自机器翻译,可能存在语法或其它翻译错误,仅供参考。如需获取准确内容,请参阅链接中的英语原文或自行翻译。

    您好、Hai、

    按照 Kai 的建议运行 TINA-TI 电路仿真将使您能够查看整个频率范围内的增益是什么样的。 由于增加了各种 RC 网络和运算放大器的有限增益带宽、它将随频率而变化。

    如果您正在寻找直流和低频交流增益、可按如下方式确定:

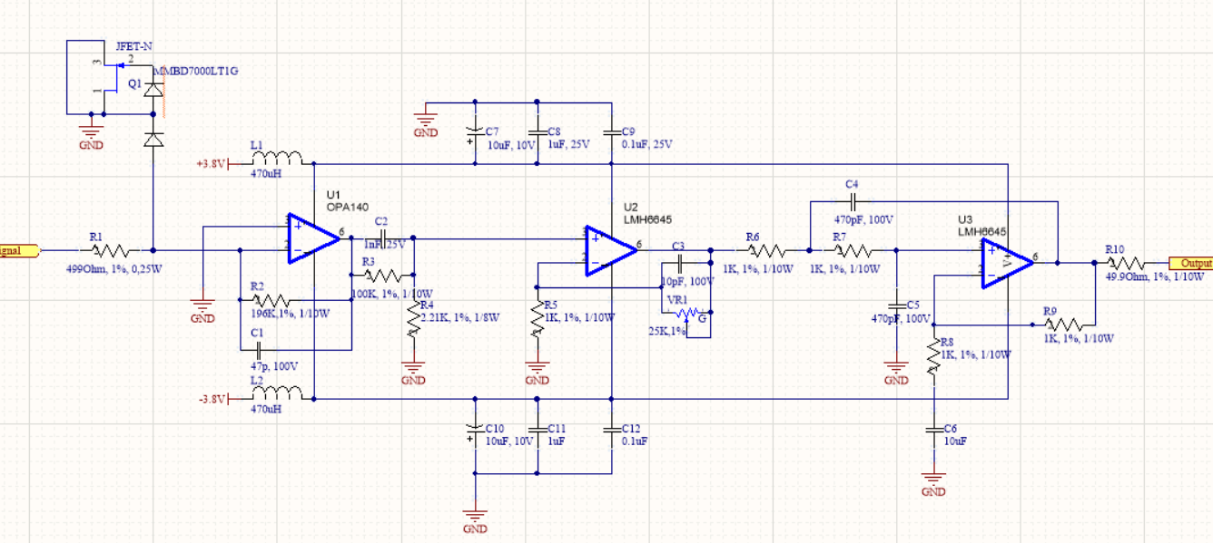
    U1 -反相放大器、G1 =-R2/R1 = 196 k/499 =-392.8 V/V

    U2 -可变增益同相放大器、当  VR1 = 0欧姆且 G2max = 1 + VR1min/R5 =+1 V/V 时、G2min = 1 + VR1max/R5 = 1 + 25k/1k =+26V/V

    U3 - Sallen-key 低通滤波器、G3 = 1 + R9/R8 = 1 + 1k/1 k =+2V/V

    Gmin = G1 x G2min x G3 =(-392.8V/V)(+1V/V)(+2V/V)=-785.6V/V

    GMAX = G1 x G2max x G3 =(-392.8V/V)(+26V/V)(+2V/V)=-20、426V/V

    因此、增益 取决于 VR1设置。

    我希望这是您所需要的。

    此致、Thomas

    精密放大器应用工程

  • 请注意,本文内容源自机器翻译,可能存在语法或其它翻译错误,仅供参考。如需获取准确内容,请参阅链接中的英语原文或自行翻译。

    [引用用户="Thomas Kuehl"]

    您好、Hai、

    按照 Kai 的建议运行 TINA-TI 电路仿真将使您能够查看整个频率范围内的增益是什么样的。 由于增加了各种 RC 网络和运算放大器的有限增益带宽、它将随频率而变化。

    如果您正在寻找直流和低频交流增益、可按如下方式确定:

    U1 -反相放大器、G1 =-R2/R1 = 196 k/499 =-392.8 V/V

    U2 -可变增益同相放大器、当  VR1 = 0欧姆且 G2max = 1 + VR1min/R5 =+1 V/V 时、G2min = 1 + VR1max/R5 = 1 + 25k/1k =+26V/V

    U3 - Sallen-key 低通滤波器、G3 = 1 + R9/R8 = 1 + 1k/1 k =+2V/V

    Gmin = G1 x G2min x G3 =(-392.8V/V)(+1V/V)(+2V/V)=-785.6V/V

    GMAX = G1 x G2max x G3 =(-392.8V/V)(+26V/V)(+2V/V)=-20、426V/V

    因此、增益 取决于 VR1设置。

    我希望这是您所需要的。

    此致、Thomas

    精密放大器应用工程

    [/报价]

    尊敬的 Thomas:

    感谢您的回答。 这是一个非常详细的答案。
    但我仍然想了解有关 C2、R3、R4和 C3、C4、C5、 R6、R7和 C6。
    非常感谢。

  • 请注意,本文内容源自机器翻译,可能存在语法或其它翻译错误,仅供参考。如需获取准确内容,请参阅链接中的英语原文或自行翻译。

    [引用用户="kai klaas69"]

    您好,赖

    我会运行 TINA-TI 仿真。 它是免费的、可在此处下载:

    http://www.ti.com/tool/TINA-TI

    Kai

    [/报价]

    尊敬的 Kai:

    感谢您的回答。
    我在 TINA 上花了一些时间、但它对我来说还是太新了。
    您能帮我设置仿真吗?

    谢谢、

  • 请注意,本文内容源自机器翻译,可能存在语法或其它翻译错误,仅供参考。如需获取准确内容,请参阅链接中的英语原文或自行翻译。

    您好、Hai、

    有一个很好的培训视频系列展示了如何与 TINA-TI 配合使用:

    Kai

  • 请注意,本文内容源自机器翻译,可能存在语法或其它翻译错误,仅供参考。如需获取准确内容,请参阅链接中的英语原文或自行翻译。

    您好、Hai、

    确定应用电路中各种组件产生的频率响应在某种程度上超出了我们提供的帮助范围。 它与实际的 OPA140和 LMH6645运算放大器的关系更小、与网络分析的关系更大。   

    我将对您的问题提供一些一般性的评论、"我仍然想详细了解 C2、R3、R4和 C3、C4、C5、 R6、R7和 C6。"

    • C1分流 R2、随着频率的增加、C1的容抗会降低。 这会导致增益随频率的增加而下降。 这引入了一阶低通滤波器响应(-20dB/十倍频)。
    • R3和 R4在 U1的输出端形成分压器、C3分流 R3。 随着频率的增加、C3的电容抗减少了分压器中的并联 R3。 这会随着频率的增加而增加分压器输出电压、从而产生一阶高通响应(+20dB/dec)。
    • C4、C5、R6、R7是与 Sallen-Key 低通滤波器拓扑相关的网络组件。 此电路生成一个二阶低通滤波器响应(-40 dB/dec)。 二阶级的数学运算相当复杂、如果您需要了解更多信息、我建议使用"Goof" Sallen-Key 滤波器拓扑。 有许多很好的资源深入探讨了滤波器的理论。  
    • C6修改 Sallen-Key 低通滤波器级的低频响应。 C6与 R8相结合、可为滤波器级添加一个低频、一阶高通响应(+20dB/十倍频)。

    可以对每个级进行数学分析、其数学乘积将揭示整个放大器的总频率响应。 这样做需要充分了解复杂的电路分析、而且这项工作可能会很耗时。

    Kai 建议应用 TINA-TI 并进行频率扫描、这将在频率范围内提供正确的响应、并且比尝试数学分析所需的时间更短-即使您必须学习如何使用 TINA-TI。 TINA-TI 非常直观且易于学习、Kai 已将您指向在线培训。

    此致、Thomas

    精密放大器应用工程  

  • 请注意,本文内容源自机器翻译,可能存在语法或其它翻译错误,仅供参考。如需获取准确内容,请参阅链接中的英语原文或自行翻译。

    尊敬的 Thomas:

    感谢您的支持。

  • 请注意,本文内容源自机器翻译,可能存在语法或其它翻译错误,仅供参考。如需获取准确内容,请参阅链接中的英语原文或自行翻译。

    [引用用户="Thomas Kuehl"]

    您好、Hai、

    确定应用电路中各种组件产生的频率响应在某种程度上超出了我们提供的帮助范围。 它与实际 的 OPA140LMH6645 运算放大器的关系更小、与网络分析的关系更大。   

    我将对您的问题提供一些一般性的评论、"我仍然想详细了解 C2、R3、R4和 C3、C4、C5、 R6、R7和 C6。"

    • C1分流 R2、随着频率的增加、C1的容抗会降低。 这会导致增益随频率的增加而下降。 这引入了一阶低通滤波器响应(-20dB/十倍频)。
    • R3和 R4在 U1的输出端形成分压器、C3分流 R3。 随着频率的增加、C3的电容抗减少了分压器中的并联 R3。 这会随着频率的增加而增加分压器输出电压、从而产生一阶高通响应(+20dB/dec)。
    • C4、C5、R6、R7是与 Sallen-Key 低通滤波器拓扑相关的网络组件。 此电路生成一个二阶低通滤波器响应(-40 dB/dec)。 二阶级的数学运算相当复杂、如果您需要了解更多信息、我建议使用"Goof" Sallen-Key 滤波器拓扑。 有许多很好的资源深入探讨了滤波器的理论。  
    • C6修改 Sallen-Key 低通滤波器级的低频响应。 C6与 R8相结合、可为滤波器级添加一个低频、一阶高通响应(+20dB/十倍频)。

    可以对每个级进行数学分析、其数学乘积将揭示整个放大器的总频率响应。 这样做需要充分了解复杂的电路分析、而且这项工作可能会很耗时。

    Kai 建议应用 TINA-TI 并进行频率扫描、这将在频率范围内提供正确的响应、并且比尝试数学分析所需的时间更短-即使您必须学习如何使用 TINA-TITINA-TI 非常直观且易于学习、Kai 已将您指向在线培训。

    此致、Thomas

    精密放大器应用工程  

    [/报价]

    尊敬的 Thomas:

    我已经为此 circuit.e2e.ti.com/.../8446.amplifier.TSC 设置了仿真文件

    现在、我需要分析哪些因素、电路的哪些特性、以了解该电路的工作原理?

  • 请注意,本文内容源自机器翻译,可能存在语法或其它翻译错误,仅供参考。如需获取准确内容,请参阅链接中的英语原文或自行翻译。

    您好、Hai、

    现在、您可以执行"交流分析"和"瞬态分析":

    e2e.ti.com/.../hai_5F00_opa140.TSC

    Kai

  • 请注意,本文内容源自机器翻译,可能存在语法或其它翻译错误,仅供参考。如需获取准确内容,请参阅链接中的英语原文或自行翻译。

    [引用用户="kai klaas69"]

    您好、Hai、

    现在、您可以执行"交流分析"和"瞬态分析":

    (请访问网站以查看此文件)

    Kai

    [/报价]

    谢谢你。