This thread has been locked.

If you have a related question, please click the "Ask a related question" button in the top right corner. The newly created question will be automatically linked to this question.

[参考译文] TLV9061:用于交流的恒定电流吸收器

Guru**** 2502385 points
Other Parts Discussed in Thread: TLV9061

请注意,本文内容源自机器翻译,可能存在语法或其它翻译错误,仅供参考。如需获取准确内容,请参阅链接中的英语原文或自行翻译。

https://e2e.ti.com/support/amplifiers-group/amplifiers/f/amplifiers-forum/855252/tlv9061-constant-current-sink-for-ac

器件型号:TLV9061

大家好、

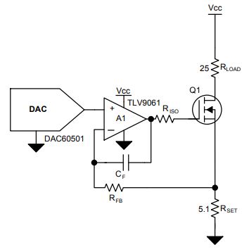
我正在尝试为光弹性调制器(PEM)设计恒定电流吸收器。  此 PEM 以交流格式返回电流、但恒定电流阱的所有参考设计似乎都以标准直流电流为目标。

我一直在查看此 TLV9061参考设计:

http://www.ti.com/lit/an/slaa868/slaa868.pdf

Rset 两端的电压将会波动、因为它会看到交流电流。  如何对 DAC 进行编程、以专注于/跟踪此交流电流的正峰值?

实质上、我希望通过 Rset 的恒定交流电流。

谢谢!

  • 请注意,本文内容源自机器翻译,可能存在语法或其它翻译错误,仅供参考。如需获取准确内容,请参阅链接中的英语原文或自行翻译。

    您好、Gary、

     我在阅读几分钟后才了解到光电弹性调制器。 我不是专家。

    目标是为调制器提供交流电流吗? 如果是多少电流、多少带宽、该 光电弹性调制器的 RCL (电气等效)是多少?

    还有哪些电源电压可供使用?

  • 请注意,本文内容源自机器翻译,可能存在语法或其它翻译错误,仅供参考。如需获取准确内容,请参阅链接中的英语原文或自行翻译。

    Ron、

    目标是稳定调制器产生的反馈(返回)电流。  这将在45kHz 至70kHz 的10mA 范围内。  我有多种电源电压可供使用:  +/-5V、3.3V、24V。

    但我认为这里的关键问题是: 如何为交流电流创建恒定电流吸收器?

  • 请注意,本文内容源自机器翻译,可能存在语法或其它翻译错误,仅供参考。如需获取准确内容,请参阅链接中的英语原文或自行翻译。

    Gary、

    常数和交流是相互矛盾的概念。 您是指交流电压到交流电流转换器(电压控制电流源)吗?

    10mA 是许多运算放大器自身可以实现的电流电平。 负载驱动的特性将是一个很大的因素。 我只是随意挑选负载特性、然后将其组合在一起。 该电路在谐振附近运行、这可能与您的需求类似。

    输出电流为 VIN/10欧姆

    e2e.ti.com/.../TLV172-Resonance-driver.TSC

      

  • 请注意,本文内容源自机器翻译,可能存在语法或其它翻译错误,仅供参考。如需获取准确内容,请参阅链接中的英语原文或自行翻译。

    Gary、

    如果您需要有关此问题的更多帮助、请回复此 e2e 主题。 我很乐意为您提供进一步的帮助。