This thread has been locked.

If you have a related question, please click the "Ask a related question" button in the top right corner. The newly created question will be automatically linked to this question.

[参考译文] INA125:使用多个折射

Guru**** 2380860 points
Other Parts Discussed in Thread: INA125, TLV376
请注意,本文内容源自机器翻译,可能存在语法或其它翻译错误,仅供参考。如需获取准确内容,请参阅链接中的英语原文或自行翻译。

https://e2e.ti.com/support/amplifiers-group/amplifiers/f/amplifiers-forum/813514/ina125-using-multiple-refrences

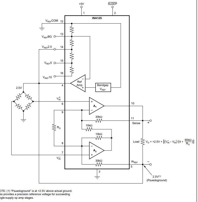
器件型号:INA125
主题中讨论的其他器件: TLV376

大家好、

您是否发现使用2.5V (引脚14)基准作为电桥偏置和1.25V (引脚13)作为 IREF 的任何问题? 与数据表中图6所示的实现方式相同、但使用 VrefBG 作为 IAREF。

  • 请注意,本文内容源自机器翻译,可能存在语法或其它翻译错误,仅供参考。如需获取准确内容,请参阅链接中的英语原文或自行翻译。

    您好、Julio、

    我们将根据您的建议研究您有关配置 INA125的查询。 可能存在输入和/或输出范围限制、这可能无法实现。 一些其他信息可以帮助我们确定情况是否如此:

    • 您是否打算使用单个+5V 电源?
    • 您打算通过 RG 建立什么增益?
    • 输入电桥的特性是什么、您期望输入差分电压(Vin+- Vin-)是多少?

    此致、Thomas

    精密放大器应用工程

  • 请注意,本文内容源自机器翻译,可能存在语法或其它翻译错误,仅供参考。如需获取准确内容,请参阅链接中的英语原文或自行翻译。

    尊敬的 Thomas:

    请参阅下面的我的反馈。

    • 您是否打算使用单个+5V 电源? 是的
    • 您打算通过 RG 建立什么增益? 增益电阻为267欧姆。
    • 输入电桥的特性是什么、您期望输入差分电压(Vin+- Vin-)是多少? 不确定、预期输出为0.06V - 0.148V。

  • 请注意,本文内容源自机器翻译,可能存在语法或其它翻译错误,仅供参考。如需获取准确内容,请参阅链接中的英语原文或自行翻译。

    您好、Julio、

    我们看了一下、发现您实际上无法将引脚13连接到 IAREF。 IAREF 必须由低阻抗源驱动。 数据表第10页对此进行了说明。 建立您建议的连接会降低内部基准放大器的增益、进而产生不正确的输出电压。  

    更好的方法是在引脚13和 IAREF 引脚之间添加一个单位增益缓冲器。 精密的低电压 TLV376应能达到理想效果。   

    Tamara Alani

  • 请注意,本文内容源自机器翻译,可能存在语法或其它翻译错误,仅供参考。如需获取准确内容,请参阅链接中的英语原文或自行翻译。

    Tamara、

    非常感谢您的帮助、我们将改用2.5V 基准、以便避免使用额外的组件。 与数据表中的应用电路相同。