This thread has been locked.

If you have a related question, please click the "Ask a related question" button in the top right corner. The newly created question will be automatically linked to this question.

[参考译文] THS4521:在收集 IEC61000-4-18阻尼振荡波形时、发现 THS4521的电源受到干扰。

Guru**** 2529560 points
Other Parts Discussed in Thread: THS4521, THS4551

请注意,本文内容源自机器翻译,可能存在语法或其它翻译错误,仅供参考。如需获取准确内容,请参阅链接中的英语原文或自行翻译。

https://e2e.ti.com/support/amplifiers-group/amplifiers/f/amplifiers-forum/812664/ths4521-when-collecting-the-waveform-of-iec61000-4-18-damped-oscillatory-it-was-found-that-the-power-supply-of-ths4521-was-disturbed

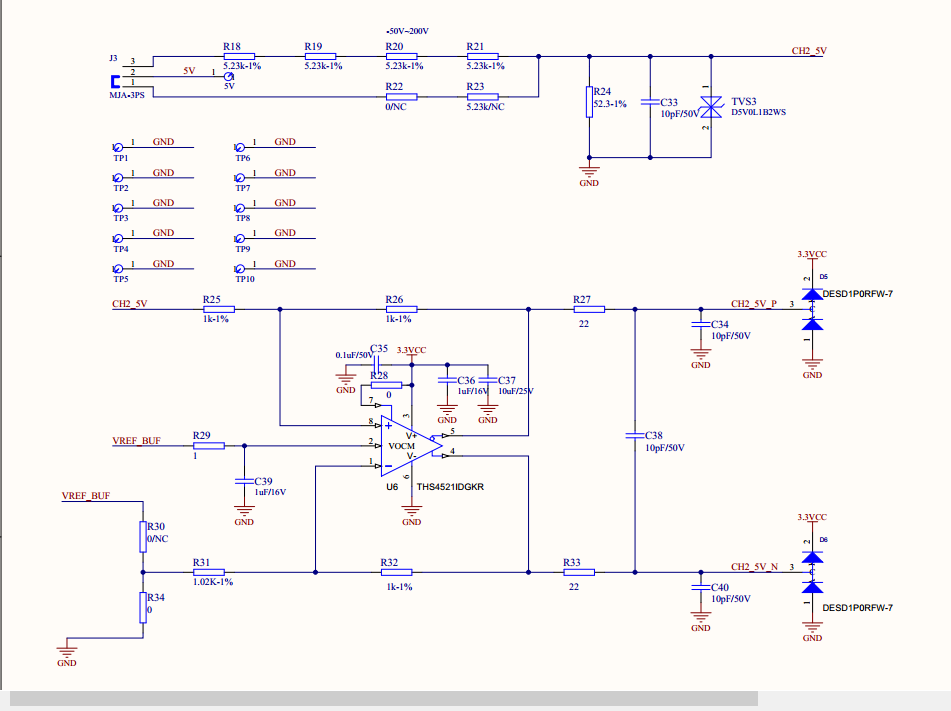
器件型号:THS4521
主题中讨论的其他器件: THS4551

当将共模(L 至 PE 或 N 至 PE) 2500V 100KHz 阻尼振荡波干扰施加到测试板的输入电源 AC220V 时、 使用上述电路收集 测试板上的5V 电源输出、该输出由 AC220V 通过隔离式电源模块生成。 THS4521的电源 也受到干扰。 这可防止采集波形。

信号连接方法是:将测试板的5V+连接到测试板的5V 网络;、并直接将测试板的5V 负极(即测试板的 GND)和测试板的 GND 短接。

有人告诉电路存在问题的地方、如何修改?

  • 请注意,本文内容源自机器翻译,可能存在语法或其它翻译错误,仅供参考。如需获取准确内容,请参阅链接中的英语原文或自行翻译。

    这里有很多小东西-  

    1.您的 Vref_buf 似乎进入 FDA Vocm 控制、但同一条线会连接到该控制器下方的接地端。  

    2.您需要在两侧更好地匹配阻抗-您的大衰减器显示从反相节点返回1.05k、同时将较低的 Rg 设置为1.05k

    3.升级至 THS4521 - THS4551时,您应该使用改进得多的快插

    4、如果电源输入电压真的是2500V,也就是衰减器输出的6.23V,则可能需要衰减更多。 在增益为单端到差分的情况下(假设 Vref-buf 为1.65V)、Vocm 周围将为+/- 1.55V、这几乎不在输出摆幅范围内。