主题中讨论的其他器件:TINA-TI、 LM2902
我正在设计一个电压至高侧电流源转换器。
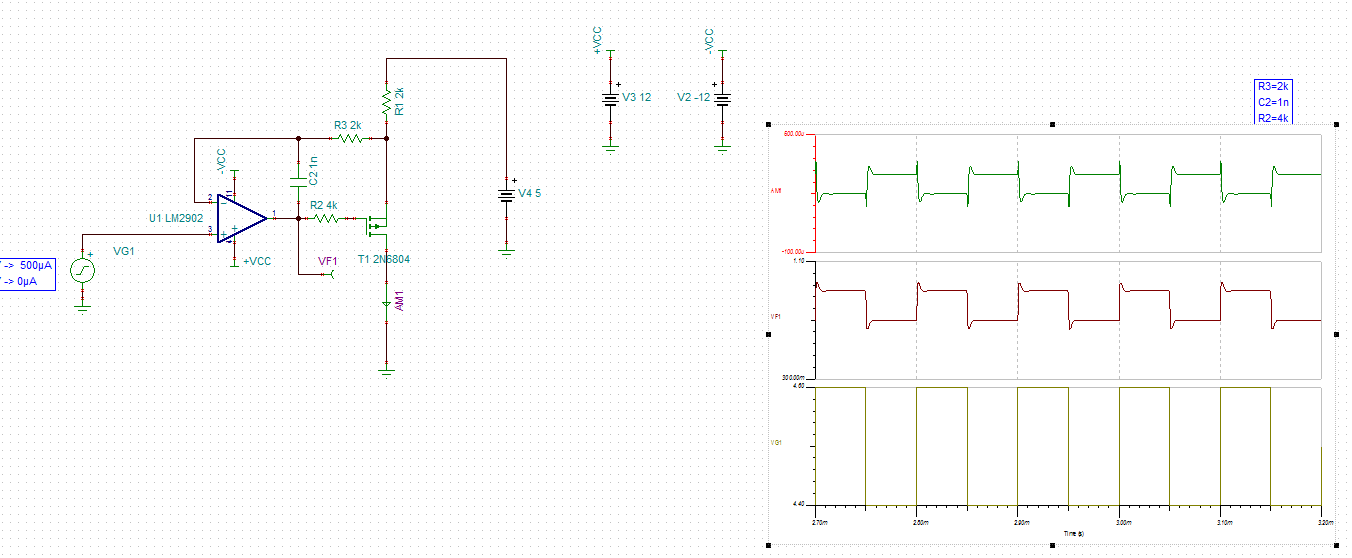
为了检查稳定性、我断开了环路并测量了环路裕度。
当 r3=2k、c2=1n 和 r2=4K 时、相位裕度足够为53.56°。
但是、当我查看瞬态结果时、我注意到过冲。
那么、问题出在哪里呢?
可以帮帮我吗?
此致。 


This thread has been locked.
If you have a related question, please click the "Ask a related question" button in the top right corner. The newly created question will be automatically linked to this question.
您好、Tim、
您的解释。
正过冲为:(339.35µ- 298.96µ)/ 298.96µ= 13.5%。
当 VG2减小时、AM1也存在正过冲。 很好奇、不是吗?
Han 是否可以增加相补角?
我使用不同的R1、R2和 C1值进行了一些测试;但在任何情况下、我都无法将相位裕度增加53.5度以上。
备注:对于我的应用、我需要 大约20kHz 的带宽。
此致。
Sylvain
尊敬的 Sylvain:
在下降沿上的正过冲条件下、运算放大器输出是否接至其中一个电源电压?
当我自己运行分析并确保运算放大器输出不被限制时、我看不到您在上一篇文章中圈出的正过冲。 请参阅随附的 TINA 文件。 我还更新了 TINA 模型以使用我们最新的模型版本。 在运行仿真时、始终建议从 TI.com 下载最新的模型版本。
我认为增加 R5是增加运算放大器相位裕度的最简单方法。 但增加 R5意味着 C1和 R2也可能需要调整。
e2e.ti.com/.../V_5F00_to_5F00_I_5F00_2_5F00_TI.TSC
谢谢、
Tim Claycomb
您好、Tim、
谢谢你。
不可以、在下降沿的正过冲条件下、运算放大器输出不会被接至其中一个电源电压。
使用您的仿真文件,当我将单位步进电压发生器的振幅 A 增加到100mV 时,我会在下降沿看到正电击。
然后、我将 T2 PMOSFET 替换为 BC327-25 PNP 晶体管、并将 R5替换为47k、不再存在过冲。
您有解释吗?
当我增加 R5并修改 R2和 C1时、相位裕度增加、但只有几度。 您是否有任何建议来增加它的数量?
此致。
Sylvain
尊敬的 Sylvain:
我需要一些时间来研究这种情况的发生原因。 我将在下周的星期三再回来。 反馈电容器 C1似乎发生了某种耦合。 当我将电容器 C1减小到100pF 时、通过仪表 ILOAD_HIGH 侧的正过冲会以100mV 的阶跃输入消失。 我放置了一些电流表来查看电流在何处流动。 请参阅随附的 TINA-TI 文件。
您的系统在生产时是否会实际看到类似这样的瞬态脉冲?
e2e.ti.com/.../1512.V_5F00_to_5F00_I_5F00_2_5F00_TI.TSC
谢谢、
Tim Claycomb
您好、Tim、
我实现了两个仿真:
-仿真 n°1:r2=2k、c1=1n、r5=100k、t1=BC327-25
°分析:相位裕度=44.97 μ H。
瞬态响应:过冲小。
-仿真 n°2:R2=200、C1=10n、R5=100k、T1=BC327-25
-交流分析:相位裕度= 50.19°。
瞬态响应:大过冲。
奇怪的是、当相位裕度较大时、过冲会增加。 通常情况下、它是相反的。
开环原理图和相位裕度测量是否出错?
你怎么看?
此致。
Sylvain
e2e.ti.com/.../simulation_5F00_n_B000_1.pdfe2e.ti.com/.../simulation_5F00_n_B000_2.pdfe2e.ti.com/.../V_5F00_to_5F00_I_5F00_transient_5F00_and_5F00_bode.TSC
尊敬的 Sylvain:
我认为您在仿真中缺少的是环路增益。 在测量电路的相位裕度时、您需要查看 环路增益的相位、而不是 AOL。 要测量环路增益、您需要在 R2 C1节点放置一个仪表。 在 R2 C1节点放置一个仪表将为您提供 AOL*Beta,然后 您可以通过将 AOL/(AOL*Beta)除以来重新计算1/Beta (在 TINA 中使用后处理器)。
此外、下降沿上较大的正过冲不一定表示相位裕度较低、因为我认为这是由于耦合而不是不稳定。 如果这是一个稳定性问题 、我预计上升沿会出现较大的正过冲和振铃、而下降沿会出现较大的负过冲和振铃。
谢谢、
Tim Claycomb
你好、Tim。
我迷路了
为了进行仿真、我从 TI 论坛的另一篇文章中获得了灵感: https://e2e.ti.com/support/amplifiers/f/14/t/611850?LM2902-loop-gain-of-Voltage-controlled-current-source
我们无法使用相补角来测量该系统的稳定性? 或者是否必须使用1/beta & AOL?
-在本例中、我的系统的输出是电流。 我们不应该在交流分析中使用"输出电流"来检查稳定性?
-其中必须是局部交流电源才能测试环路增益。 我们是否应该断开输出端的环路?
能否帮助我 检查系统是否稳定?
此致。
Sylvain
尊敬的 Sylvain:
是的、您确实要 使用相位裕度来测量该系统的稳定性。 您提供的论坛帖子中的所有内容均正确。
问题是如何测量相补角。 在相位裕度测量电路中、如您链接到的论坛帖子中所示、没有用于 AolB 的仪表。 Aol 只有一米。 要测量相补角、您必须查看 AolB。 请参阅下面的内容。
要使用小信号阶跃输入或闭环交流分析测量稳定性、即使电路的输出是电流、也应始终直接查看运算放大器的输出。 这是因为电路 输出信号 可能具有额外的滤波功能、可消除放大器输出上发生的大振荡。 即使运算放大器在某处被滤除、您也不会希望在稳健设计中对运算放大器的输出产生较大的振荡。 请注意、在论坛帖子中、您链接到放大器的输出正在针对瞬态阶跃输入进行测量、以验证放大器的输出是否未振荡。
您在上一帖子(如上所示)中用于断开环路的电路 是正确的、您只需添加一个仪表即可查看 AolB。
谢谢、
Tim Claycomb
您好、Tim、
我遵循了您的建议:我短接了输入电压(VG1)并保持运算放大器输入端的直流电压(V1)。
AOLxbeta 的增益始终为负、我的原理图上有什么缺点?
备注:在原始设计中、我没有短接直流电压源 V4。 我的仿真是否进行了校正?
此致。
Sylvain
尊敬的 Sylvain:
很抱歉、我忘记说需要将直流电压与 R1串联(代替输入信号)以偏置晶体管。 由于晶体管始终处于关闭状态、电路现在将不工作。
为了在运行交流分析之前检查您的电路是否正常工作、我们建议 进行快速直流分析、以查看运算放大器的输出是否饱和到其中一个电源轨。 通过避免不必要的故障排除、执行此快速检查可以节省大量时间。
那么、让我更正我先前的陈述。 所有交流电源(除了运行稳定性分析的 VG2外)都需要替换为短交流电流源、而替换为开路电流源。 可能需要直流电压来正确偏置运算放大器、以将其置于线性区域(防止输出饱和到其中一个电源轨)、就像您使用 V1时所做的那样。 可能需要直流电压来偏置电路中的其他组件、以便它们正常运行。
谢谢、
Tim Claycomb