This thread has been locked.

If you have a related question, please click the "Ask a related question" button in the top right corner. The newly created question will be automatically linked to this question.

[参考译文] XTR111:温度@60C 时的 XTR111精度问题

Guru**** 2516170 points
Other Parts Discussed in Thread: XTR111

请注意,本文内容源自机器翻译,可能存在语法或其它翻译错误,仅供参考。如需获取准确内容,请参阅链接中的英语原文或自行翻译。

https://e2e.ti.com/support/amplifiers-group/amplifiers/f/amplifiers-forum/840410/xtr111-xtr111-accuracy-issue-with-the-temperature-60c

器件型号:XTR111

您好!

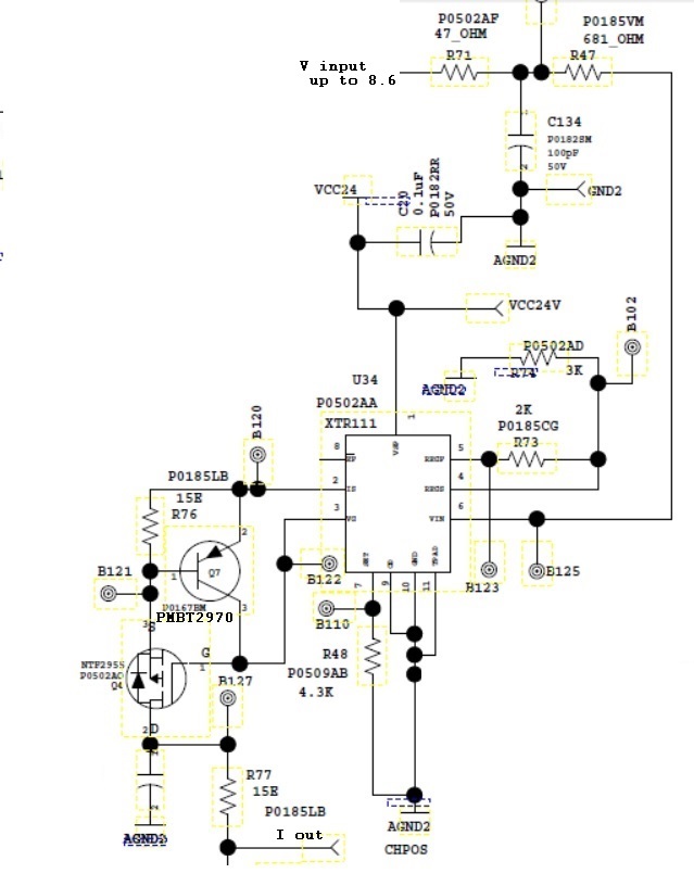
我们 在 XTR111中使用了 V 至 I 设计、如下图所示;在室温下、我们看到 XTR 输出的最大偏差为5uA、温度上升为60C、该偏差增加到40uA。

请建议我们如何减少输出电流偏差。

谢谢

Srinivasa。

  • 请注意,本文内容源自机器翻译,可能存在语法或其它翻译错误,仅供参考。如需获取准确内容,请参阅链接中的英语原文或自行翻译。

    您好 Srinivasa、

    感谢您的发帖、我可以为您提供帮助。 您所附的图像非常模糊、因此很难读取值。 您能否附上更清晰的原理图图像供我查看?

    Tamara

  • 请注意,本文内容源自机器翻译,可能存在语法或其它翻译错误,仅供参考。如需获取准确内容,请参阅链接中的英语原文或自行翻译。

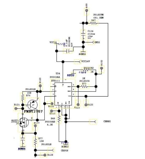
    您好、Tamara、

    请在下图中找到、如果您需要其他信息、请告诉我。

    我们将 HART 输入信号连接到 XTR111输入电压、是否可以在 XTR 输出端预期相同的 HART 信号而不会出现失真?  

    谢谢、

    Srinivasa。

  • 请注意,本文内容源自机器翻译,可能存在语法或其它翻译错误,仅供参考。如需获取准确内容,请参阅链接中的英语原文或自行翻译。

    您好、Tamara、

    对我的任何更新、提前感谢。

    此致

    Srinivasa。