This thread has been locked.

If you have a related question, please click the "Ask a related question" button in the top right corner. The newly created question will be automatically linked to this question.

[参考译文] LMH6611:LMH6611驱动电流

Guru**** 2513185 points
Other Parts Discussed in Thread: LMH6611

请注意,本文内容源自机器翻译,可能存在语法或其它翻译错误,仅供参考。如需获取准确内容,请参阅链接中的英语原文或自行翻译。

https://e2e.ti.com/support/amplifiers-group/amplifiers/f/amplifiers-forum/845334/lmh6611-lmh6611-driving-current

器件型号:LMH6611

在我们的一个项目中 、LMH6611MK 必须 在0V 至6V 范围内驱动1uF 的电容负载、而在 10uS 至20uS 范围内以10ms (100Hz)的重复率驱动另一个电容负载。

在 PSPICE 仿真中(使用 TI LMH6611模型)、输出脉冲电流约为300mA。

这种情况可能会损坏器件、还是安全?

更 一般而言 、它可以安全驱动的最大脉冲电流是什么?

储罐

  • 请注意,本文内容源自机器翻译,可能存在语法或其它翻译错误,仅供参考。如需获取准确内容,请参阅链接中的英语原文或自行翻译。

    您好、Stefano、

    hm、通常不应在不插入隔离电阻器的情况下将高容性负载连接到运算放大器的输出端。 这将削弱相补角并导致不稳定。 345MHz 运算放大器输出端的电流为1µF μ A、这是非常不寻常的。

    您能否显示原理图?

    Kai

  • 请注意,本文内容源自机器翻译,可能存在语法或其它翻译错误,仅供参考。如需获取准确内容,请参阅链接中的英语原文或自行翻译。

    此外、峰值电流不是重复率问题、而是边缘速率问题 I/C = dV/dT -降低边缘速度、峰值电流将下降。  

    是的、稳定性是一个问题-串联 R 有助于 R、R 可以进入电容器的接地桥臂并获得相同的好处。 在本例中可能为0.5欧姆。  

  • 请注意,本文内容源自机器翻译,可能存在语法或其它翻译错误,仅供参考。如需获取准确内容,请参阅链接中的英语原文或自行翻译。

    尊敬的 Kai:

    在我们的设计中、预计会有一个10欧姆的电阻器。

     我们的设计范围是获得具有极低输出阻抗的电压源(在从直流到某些 MHz 的频率范围内小于1Mohm)、并能够在0V 到6V 的范围内切换、且上升和下降时间低于10-20us; 源所需的电流能力大约为30-50mA。

    储罐、

    Stefano

  • 请注意,本文内容源自机器翻译,可能存在语法或其它翻译错误,仅供参考。如需获取准确内容,请参阅链接中的英语原文或自行翻译。

    Ciao Stefano、

    您说可以预见到一个10R 电阻器。 但稍后您会说输出阻抗应小于1mR。 这使我很困惑。 您能否显示原理图?

    Kai

  • 请注意,本文内容源自机器翻译,可能存在语法或其它翻译错误,仅供参考。如需获取准确内容,请参阅链接中的英语原文或自行翻译。

    尊敬的 Kai:

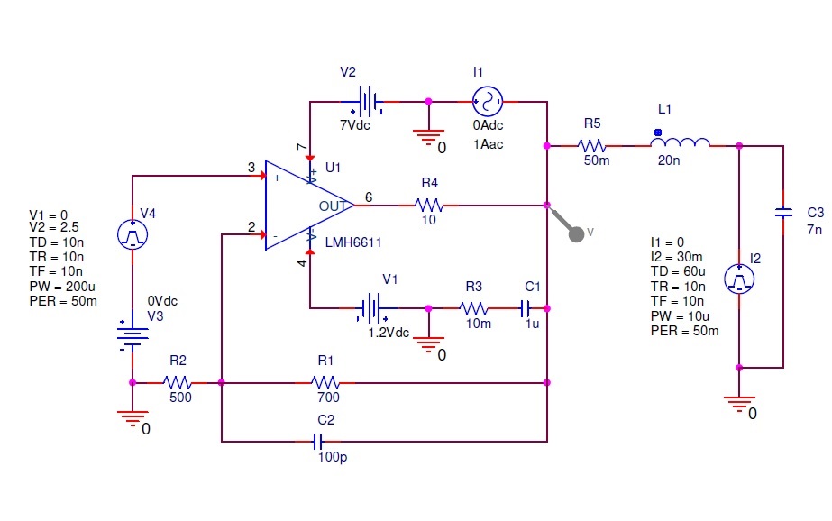
    10欧姆电阻器位于放大器的输出端;低于1Mohm 的所需输出阻抗位于反馈闭合电路的输出端。

    请参阅下面的原理图。

    Stefano

  • 请注意,本文内容源自机器翻译,可能存在语法或其它翻译错误,仅供参考。如需获取准确内容,请参阅链接中的英语原文或自行翻译。

    Ciao Stefano、

    要回答您原来的问题:

    未充电的电容器对输出短路。 因此、芯片必须承受6V x 0.3A = 2.1W 的峰值功率。 20µs 到芯片的热容量非常小、这种情况非常多、即使热仅持续10 μ s、也会导致芯片大量升温。 此外、定期加热芯片、重复率为10ms 可能会对我的口味太大。 我不会在高可靠性应用中这么做。

    另请参见数据表第8页的脚注(4)。

    Kai