Other Parts Discussed in Thread: LMV721
请注意,本文内容源自机器翻译,可能存在语法或其它翻译错误,仅供参考。如需获取准确内容,请参阅链接中的英语原文或自行翻译。
https://e2e.ti.com/support/amplifiers-group/amplifiers/f/amplifiers-forum/1171763/tlv7211
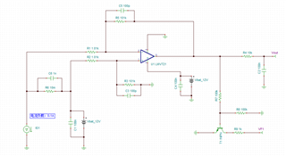
器件型号:LMV721大家好、,请教个问题:e2e.ti.com/.../1832.ant-_5F00_stimulation_5F00_1116-_2D00_-_6F522C67_.TSC

使用LMV721搭建一个电路检测电路,实现当输出电压值Vout大于三极管T1的基极导通电压后,三极管T1导通,将Vout拉低,即VF1输出低电平,但实际仿真结果不符合预期,请问大家有什么建议 μ A