请注意,本文内容源自机器翻译,可能存在语法或其它翻译错误,仅供参考。如需获取准确内容,请参阅链接中的英语原文或自行翻译。
器件型号:TLV7031 TLV7031:过零检测占空比不是50%-放大器论坛-放大器- TI E2E 支持论坛
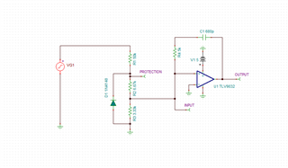
与电容器一起提到的仿真电路似乎在 Tina 中没有进行仿真、它在中间位置残桩。 您能不能深入了解一下。 以及如何选择电容器(680p)。 我能得到一些详细的解释一下。 如何尝试不同的值?

This thread has been locked.
If you have a related question, please click the "Ask a related question" button in the top right corner. The newly created question will be automatically linked to this question.
TLV7031:过零检测占空比不是50%-放大器论坛-放大器- TI E2E 支持论坛
与电容器一起提到的仿真电路似乎在 Tina 中没有进行仿真、它在中间位置残桩。 您能不能深入了解一下。 以及如何选择电容器(680p)。 我能得到一些详细的解释一下。 如何尝试不同的值?

您好、Mohammed、
感谢您的参与。 您可能需要增加 R4电阻、因为 TINA 似乎会遇到有关电流的一些问题。 其理念是电阻器和电容器形成一个 RC 时间常数、在该时间常数中、所需的迟滞持续时间和数量取决于该时间常数。 RC 时间常数必须小于输入波形周期<< 、以便跳闸点在下一个阈值交叉到来时稳定下来。 在该特定案例中、选择680pF 是因为它在实验中工作。 以下是一个在线资源: 带交流迟滞电路的比较器在线仿真- YouTube。