主题中讨论的其他器件: LM2903、 LM339
大家好、团队、
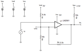
我 使用 LM2901 IC 作为反相配置中的比较器、我参考了 sna997a 应用手册来计算 Vth 和 VTL 电平。
根据应用手册中提供的计算公式、我也做了同样的操作、但我仅获得了 VTL 的准确结果、但对于 Vth、我得到的结果为2.865V、 这不是根据仿真和使用该 I 进行的实际测试所预期的 将获得2.5V 的 Vth。
请找到所附的原理图图像。

请告诉我是否遗漏了什么?
This thread has been locked.
If you have a related question, please click the "Ask a related question" button in the top right corner. The newly created question will be automatically linked to this question.
大家好、团队、
我 使用 LM2901 IC 作为反相配置中的比较器、我参考了 sna997a 应用手册来计算 Vth 和 VTL 电平。
根据应用手册中提供的计算公式、我也做了同样的操作、但我仅获得了 VTL 的准确结果、但对于 Vth、我得到的结果为2.865V、 这不是根据仿真和使用该 I 进行的实际测试所预期的 将获得2.5V 的 Vth。
请找到所附的原理图图像。

请告诉我是否遗漏了什么?
您好 Kai、
感谢您立即回复、
我有两 个不同的电压信号 作为0至5V 和0至10V 的输入
对于0至5V、我需要2.5V 和 VTL 1.5V 电压
输入电压为0V 至10V 时、电压为5V、VTL 为4V
但现在只考虑0至5V Vth 为2.5V、VTL 1.5V、因此在我的案例中、根据应用手册、我将获得 VTL 1.48V、这是可以接受的、但 Vth 与仿真和实际测试结果不匹配。
您好 Jayjit、
主要问题是您的迟滞电阻器的值低于上拉电阻器的值。 我的反应是反馈电阻器值太低。
经验法则是、反馈电阻器至少比上拉电阻器大10倍、以防止在输出为高电平时对输出负载。 反馈电阻器通常在几百千到几兆欧的范围内。 简而言之、当输出为高电平时、输出不为3.3V、而当输出为高电平时、戴维南等效于整个电阻网络 R1至 R4 (以及5V 和3.3V 电源)。
您是仿真这个还是实际构建它? 如果进行仿真、请尝试将 R1、R2和 R4值提高10-20x、以便它们比上拉电阻大得多。 由于上拉电压为3.3V、上拉电阻器可能会低至1k。
此外、您还提到了5V 和10V 输入。 比较器电源电压是否仍为5V? 请注意、输入电压限值为 Vcc - 2V、或5V 电源上的3V。
LM2903输入最高可达36V、不会造成损坏。 LM2903输入的"特性"是、只要一个输入处于有效范围内、输出就会正确。
请参阅 LM339系列应用手册的第2节:
您好、Rayjit、
喜欢这个吗?

e2e.ti.com/.../jayjit_5F00_lm2901.TSC
Kai
您好 Paul、
感谢您的回复!
是的、我根据建议更正了电阻值。 请您更详细地阐述上述建议中的以下陈述。
此外、您还提到了5V 和10V 输入。 比较器电源电压是否仍为5V? 请注意、输入电压限值为 Vcc - 2V、或5V 电源上的3V。
因为在数据表中、它给出了共模电压范围对于整个范围也必须是 Vcc-2。 
表下面的第4点也显示了这一点
输入或共模电压的负电压不得超过0.3V。共模电压范围的上限为 VCC+–1.5V; 但是、一个输入可能超过 VCC、并且只要另一个输入保持在共模范围内、比较器就会提供适当的输出状态。 任一输入或两个输入均可进入 VCC MAX 而不会造成损坏。
输入引脚(反相或非反相)处的电压(在我的情况下,我将非反相引脚设置为基准引脚,与 Vcc (如)相比,该引脚将始终处于低电平
在0至5V 的情况下、其电压范围为2.5V 至1.5V。 VCC = 5V
在0至10V 的情况下、电压为5V 至4V。 VCC = 10V
这与数据表匹配的情况相同。
您好 Jayjit、
是的。 它将起作用,但请注意,您的操作超出了*指定*输入范围。 指定的输入范围为0V 至 Vcc-2V。
LM2903系列的"单输入范围内""特性"是预期行为、不保证行为。 在这种情况下、您将完全依赖 LM2903 "特性"来确保正常运行。
如 应用手册 (第2.5节、第6页和第7页)中所述、在超出范围运行时、性能会下降(尤其是偏置电流和传播延迟)。
因此、如果您希望在指定范围之外运行并依赖于预期的行为、设计人员完全可以决定这一点。 这是你的决定。
即使具有"特性"、TI 始终建议保持在指定范围内、如 Kai 在输入分压器中所示。
如果您将来需要使用另一个器件(例如更快或更高精度)替换 LM2903、您将只能选择接受比电源高很多伏电压的器件-这种情况很少见(例如我们的全新"失效防护"输入器件)。
下面搜索具有轨到轨输入和开漏输出且至少支持10V 电压的比较器:
ti.com/amplifier-circuit/comparators/products.html#p116=Open-collector;Open-drain&p358max=10;40&p78=In;In-Out;Yes
为了能够处理5V 输入信号、LM2901必须具有至少7V 的电源
您好 Jayjit、
目前、LM2901是唯一一款可接受高达10V 电压的四路器件、与电源无关。
比较器是否还具有5V 和10V 电源? 还是始终为5V?
如果电源也随5和10V 变化、 则可以使用传统的轨到轨输入器件-前提是输入电压绝不会超过电源电压。 大多数传统的轨到轨输入在电源的输入端具有二极管钳位。
如果您可以将输入电压保持在电源电压范围内(通过除以)、那么您将有更多的器件选项。
使用现有器件的最简单解决方案是对较大的输入电压(如 Kai 所示)进行分压、使最大输入电压低于电源电压(3V 或8V) 2V。