您好、专家:
我的客户使用 OPA2376来驱动 TOSA (发送器光学子组件)。 详细的应用原理图如下所示。
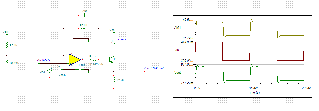
V_DAC2的偏置电压范围为0.4V 至1.2V。 TOSA_CTL_2是频率为115.2KHz 的 PWM 信号、用于驱动 SPST 开关、因此 OPA2376 (U35-A)正输入端的电压波形将是方波。 OPA2376的输出驱动一个 BJT、因此集电极电流也是一个方波电流。 从这个意义上讲、Tosa 随集电极电流一起打开/关闭。
问题是客户发现、在某些器件中、集电极电流在上升沿显示振铃、如下图所示(他们使用光学接收器接收 TOSA 输出信号、将其转换为电压、然后馈送到示波器)、而其他器件则不存在振铃问题。 如果在提出问题时用“好”替换“坏”OPA2376,则问题可能会消失。
当 TOSA_CTL_2为低电平时、OPA2376的引脚5 (+输入)将被强制接地。 由于分压器 R284 (1M)和 R291 (10k)、OPA2376的引脚6 (-输入)的电压略高于0V、因此 BJT Q245关闭。 OPA2376在开环比较器的状态中饱和。
当 TOSA_CTL_2为高电平时、OPA 在闭环模式下工作、因为+输入被适当偏置、并且集电极电流将被正确设置。
它看起来像是 OPA2376的稳定性问题? 还是振铃是由开环比较器模式和闭环模式之间的切换引起的?
非常感谢您的友好建议! 请告诉我可以尝试帮助调试的任何内容。
纱线






