This thread has been locked.

If you have a related question, please click the "Ask a related question" button in the top right corner. The newly created question will be automatically linked to this question.

[参考译文] INA230:关于总线输入和分流寄存器的问题

Guru**** 2581345 points
Other Parts Discussed in Thread: INA230

请注意,本文内容源自机器翻译,可能存在语法或其它翻译错误,仅供参考。如需获取准确内容,请参阅链接中的英语原文或自行翻译。

https://e2e.ti.com/support/amplifiers-group/amplifiers/f/amplifiers-forum/669693/ina230-question-about-bus-input-and-shunt-register

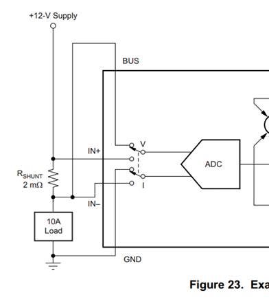
器件型号:INA230

您好!

参考数据表的下图、如果总线输入连接在分流寄存器的背面、
您能否知道分流器之后的电压、电流和为负载提供的功率?
我检查了数据表的内容、但请向我们确认。


此外、检查以下原理图是否存在任何其他问题。

谢谢、

终端

  • 请注意,本文内容源自机器翻译,可能存在语法或其它翻译错误,仅供参考。如需获取准确内容,请参阅链接中的英语原文或自行翻译。
    是否有人可以为我提供此器件的帮助?
  • 请注意,本文内容源自机器翻译,可能存在语法或其它翻译错误,仅供参考。如需获取准确内容,请参阅链接中的英语原文或自行翻译。
    TS Yang、

    是的;如图23所示连接的总线输入将在 Rshunt 之后读取相对于负载的电压、电流和功率。

    此原理图看起来不错、在对 PCB 进行布局时、100nF 旁路电容应尽可能靠近 Vs 引脚放置。

    祝您工程学愉快、
    Manuel Chavez
  • 请注意,本文内容源自机器翻译,可能存在语法或其它翻译错误,仅供参考。如需获取准确内容,请参阅链接中的英语原文或自行翻译。

    尊敬的 TS:

    是的。 正如我 在这里提到 的、如果总线引脚连接到分流电阻器的负载侧、那么器件将测量该接地电压、这是负载的电压。 INA230采用这个值并将其与计算得出的电流相乘以获得传送至负载的功率。

    此致、

    Peter Iliya