This thread has been locked.

If you have a related question, please click the "Ask a related question" button in the top right corner. The newly created question will be automatically linked to this question.

[参考译文] OPA657:适用于具有低幅度(100nA)和高频(100MHz)的电流的反相电流至电压转换器

Guru**** 2540720 points
Other Parts Discussed in Thread: OPA657, TINA-TI, OPA858

请注意,本文内容源自机器翻译,可能存在语法或其它翻译错误,仅供参考。如需获取准确内容,请参阅链接中的英语原文或自行翻译。

https://e2e.ti.com/support/amplifiers-group/amplifiers/f/amplifiers-forum/731952/opa657-inverting-current-to-voltage-converter-for-currents-with-low-magnitude-100-na-and-high-frequency-100-mhz

器件型号:OPA657
主题中讨论的其他器件: TINA-TIOPA858

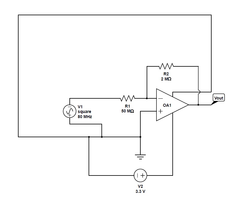
OPA657是否可用于测量原理图的电流、如下所示?

目的是测量高频低电流。 上述原理图中的输入信号具有以下规格:

信号类型:方形

高电平电压:0V

低电平电压:-3V

频率:80 MHz

R1固定为50 Mohm、但我可以更改 R2。

谢谢、

Rahul

  • 请注意,本文内容源自机器翻译,可能存在语法或其它翻译错误,仅供参考。如需获取准确内容,请参阅链接中的英语原文或自行翻译。

    您好、Rahul、

    我建议您在 TINA-TI 中对您的电路进行仿真、以确保电路按预期工作。 OPA657器件无法在单个3.3V 电源下运行。 该器件的最小电源电压为8V 单电源或+/-4V 双电源。 此外、在使用单电源时、您无法为 OPA657的正输入端接地、因为您超出了输入 CM 电压。 我认为、一旦您在 TINA-TI 中开始仿真您的电路、您就可以解决所有这些问题。

    为了测量电流、我建议您改用光电二极管输入。 有关测量电流时的典型光电二极管应用、请参阅 OPA657数据表的第21页、其中应包括光电二极管应用的 BW 计算。 此外、除非您减小反馈电阻器、否则我看不到您将如何实现 在100MHz 下测量100nA 输入电流的目标。 与 OPA657相比、使用 OPA858可能更好、OPA657具有更高的 GBW 产品。

    此致、
    Rohit

  • 请注意,本文内容源自机器翻译,可能存在语法或其它翻译错误,仅供参考。如需获取准确内容,请参阅链接中的英语原文或自行翻译。
    您好、Rahul、

    使用50m 反馈电阻器构建一个带宽应为100MHz 的放大器是相当不可能的。 如果电阻器的端到端杂散电容为0.1pF、则转角频率为1/(2 x PI x 50m x 0.1p)= 32kHz。 在该频率以上、50m 电阻不再是电阻器、而是电容为0.1pF 的电容器。

    因此、100MHz 放大器通常使用100Ohm 或1kOhm 范围的反馈电阻器构建。

    Kai
  • 请注意,本文内容源自机器翻译,可能存在语法或其它翻译错误,仅供参考。如需获取准确内容,请参阅链接中的英语原文或自行翻译。

    您好、Rohit、

    根据您的建议、我使用 TINA-TI 软件来尝试各种运算放大器。 我之前对我要衡量的内容并不十分清楚。 实际上、我正在尝试测量通过我们实验室中制造的器件的电流。 该器件可建模如下:

    使用 TINA-TI 进行仿真时流经器件的电流如下所示:

    为了测量此电流、我尝试使用 TLV278XA、如下所示:

    Vout/RF 为我提供测量的电流。 各种 RF 值的测量电流如下所示(使用 TINA-TI 进行仿真):

    您可以看到、测量的电流遵循实际曲线、但运算放大器的带宽和压摆率仍然很小。 您能否建议一种替代运算放大器或另一种测量此电流的方法?

    谢谢、

    Rahul

  • 请注意,本文内容源自机器翻译,可能存在语法或其它翻译错误,仅供参考。如需获取准确内容,请参阅链接中的英语原文或自行翻译。
    您好、Rahul、

    您能解释一下为什么 RG 如此之高吗?

    Kai
  • 请注意,本文内容源自机器翻译,可能存在语法或其它翻译错误,仅供参考。如需获取准确内容,请参阅链接中的英语原文或自行翻译。

    尊敬的 Kai:

    这是器件属性。 该器件大致可以通过这种方式建模、电阻和电容由我的同事测量。 我们之所以具有如此低的导通性、是因为器件的功耗非常低。 该器件类似于记忆棒、可用于具有极高能效的学习应用。

    谢谢、

    Rahul

  • 请注意,本文内容源自机器翻译,可能存在语法或其它翻译错误,仅供参考。如需获取准确内容,请参阅链接中的英语原文或自行翻译。

    您好、Rahul、

    当您在反相运算放大器电路中采用更快的运算放大器时、您会注意到频率响应极易受到杂散电容的影响:

    实际上、这样的电路将无法工作。

    因此、在我看来、保持信号高频成分的唯一方法是将电路转换为低欧姆、并使用高频运算放大器。 当然、也存在一个缺点。 信号将大幅降低、您需要大量增益来恢复信号。 可以看到、在一个方案下、至少在理论上是有效的。 实际上、要使这样一个电路正常工作是相当困难的、不过...

    e2e.ti.com/.../rahul.TSC

    e2e.ti.com/.../rahul1.TSC

    Kai