This thread has been locked.

If you have a related question, please click the "Ask a related question" button in the top right corner. The newly created question will be automatically linked to this question.

[参考译文] THS4521:交流耦合(-0.1V 至0.1V)单端输入至差分输出(0-5V)和单5V 电源。

Guru**** 2513185 points
Other Parts Discussed in Thread: THS4521, ADS1274, THS4521EVM

请注意,本文内容源自机器翻译,可能存在语法或其它翻译错误,仅供参考。如需获取准确内容,请参阅链接中的英语原文或自行翻译。

https://e2e.ti.com/support/amplifiers-group/amplifiers/f/amplifiers-forum/731493/ths4521-ac-coupled--0-1-to-0-1v-single-ended-input-to-differential-output-0-5v-and-a-single-5v-supply

器件型号:THS4521
主题中讨论的其他器件: ADS1274

大家好、

我希望有一个与 THS4521相关的简单问题

我想使用 THS4521从-0.1V 至0.1V 的摆幅周围接地的传感器获取单端信号、并从 THS4521输出增益约为40V/V 的差分信号 然后、该输出将连接到 ADS1274 ADC。

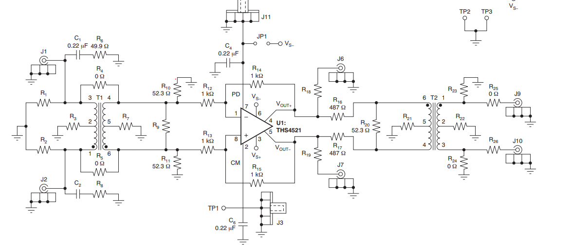
我想尽可能遵循 THS4521EVM 评估板中的原理图(如下所示)

我是否需要将我的传感器信号从-0.1V 偏移至0.1V、并使用2.5V (中间电源)直流电将其输入到该电路中、或者我是否可以按原样输入信号(交流耦合)?

我不完全了解 THS4521EVM 的允许输入范围以及如何获取交流耦合信号以获得以2.5V 为中心的差分输出、我也没有发现参考信息对此也很有帮助。

感谢您的帮助、以下是要总结的关键事实。

电源 V-= 0V

电源 V+= 5V

输入=-0.1V 至0.1V

输出= 0V 至5V (或在增益为40V/V 的范围内)


  • 请注意,本文内容源自机器翻译,可能存在语法或其它翻译错误,仅供参考。如需获取准确内容,请参阅链接中的英语原文或自行翻译。
    您好、Brandon、

    这里是高精度实验室系列的 FDA 视频、希望您能找到更多有用的信息。
    training.ti.com/ti-precision-labs-op-amps-fully-differential-amplifiers-input-and-output-common-mode-and
    简而言之、您甚至无需交流耦合、因为-0.1V 在0V Vee 的输入范围内。 只需将两个反馈电阻器设置为40k、接地一个输入、对另一个施加-0.1V 至0.1V 的电压、并对 Vocm 引脚施加2.5V 的电压。

    此致、

    肖恩
  • 请注意,本文内容源自机器翻译,可能存在语法或其它翻译错误,仅供参考。如需获取准确内容,请参阅链接中的英语原文或自行翻译。
    您好 Sean、

    感谢您的回复、我将很快观看该视频。 这听起来很好;当您说-0.1V 在0V Vee 的输入范围内时、您能澄清一下您的意思吗? 我能达到的最低水平是多少?

    再次感谢、

    Brandon
  • 请注意,本文内容源自机器翻译,可能存在语法或其它翻译错误,仅供参考。如需获取准确内容,请参阅链接中的英语原文或自行翻译。
    如果您查看数据表中的共模输入电压低值、您可以看到放大器输入端允许的电压范围。 您可能会降至-0.2V、因为这是典型值。