This thread has been locked.

If you have a related question, please click the "Ask a related question" button in the top right corner. The newly created question will be automatically linked to this question.

[参考译文] 无法使单电源反相电路工作以触发 BJT

Guru**** 2531950 points
Other Parts Discussed in Thread: NE5532

请注意,本文内容源自机器翻译,可能存在语法或其它翻译错误,仅供参考。如需获取准确内容,请参阅链接中的英语原文或自行翻译。

https://e2e.ti.com/support/amplifiers-group/amplifiers/f/amplifiers-forum/750671/unable-to-get-single-supply-inverting-circuit-to-work-to-trigger-a-bjt

器件型号:NE5532

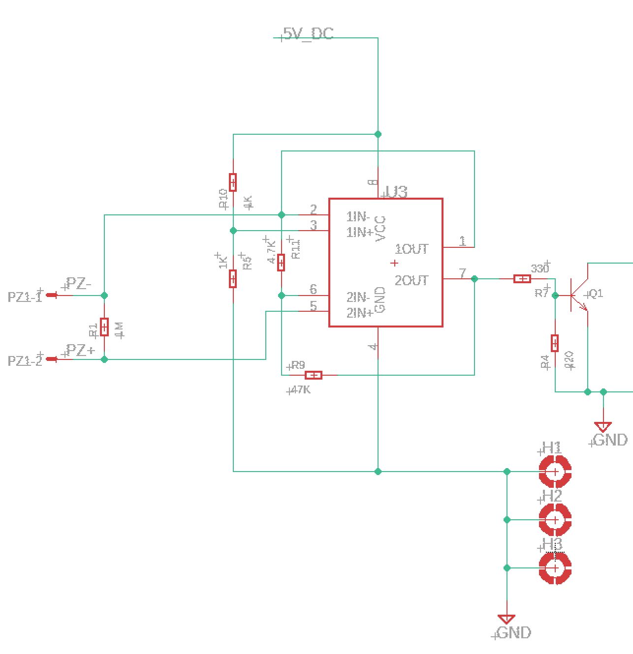
我正在尝试使用压电式圆盘、NE5532 Amp、BJT 和 ATMECM8/2560构建一个非常快速/精确的碰撞传感器。 在下面的原理图中、BJT 发射极连接到 Arduino 上的中断使能引脚、该引脚根据我选择使用的 bjt 类型来观察上升沿或下降沿。 到目前为止、我一直在使用 NPN。

预期电路应从第一个运算放大器提供2.5V (Middraail)偏置电压、该偏置电压应用作第二个反相电路的虚拟接地。 当磁盘弯曲时、它应该将 OUT2拉低、这应该会影响 BJT 并使我的中断跳闸。

实际行为非常不同。 在 Out2上、我得到的变化仅为大约10mV。 当压电体不在电路中时、它在弯曲时峰值约为0.735V、因此我不确定增益是如何低于预期的。

  • 请注意,本文内容源自机器翻译,可能存在语法或其它翻译错误,仅供参考。如需获取准确内容,请参阅链接中的英语原文或自行翻译。
    尊敬的 Alan:

    欢迎使用 e2e。
    您是否单独尝试过电路的每一半?
    也许您可以首先尝试确保第一个放大器提供预期的偏置。 然后在连接 R1和 R5的情况下检查来自压电体的信号。 R1可能并联会导致电压下降。

    此致、
    -Ivan Salazar
    应用工程师-低功耗音频和传动器
  • 请注意,本文内容源自机器翻译,可能存在语法或其它翻译错误,仅供参考。如需获取准确内容,请参阅链接中的英语原文或自行翻译。
    嗯、我刚刚发现了我的问题的一部分。 我使用一个来自旧电路板客户的经挽救的运算放大器构建了这个电路、当时我没有一个可与手头上的测试的运算放大器。 当我将其从电路板上敲出时、一小段焊料桥接了第二个放大器的 IN/IN+/OUT 引脚。 我刚刚清理了它、我将再次进行测试。 我将在执行该操作后更新电路的行为
  • 请注意,本文内容源自机器翻译,可能存在语法或其它翻译错误,仅供参考。如需获取准确内容,请参阅链接中的英语原文或自行翻译。
    好的、清洁放大器并重建电路后更新:

    反相行为因我是否将反相输入耦合到压电体与实际直流电压而异。

    现在、我实际上在没有任何活动的情况下获得了 OUT2上的预期2.5V 电压、而不是我之前看到的~4.1V 电压、因此这很好。 当我连接压电体并对其进行弯曲时、电压现在实际上上升了大约20mV、而不是像我预期的那样下降、但是、如果我用+5V 导线敲击 IN2-引脚、OUT2会下降到~1.34V。 因此、我现在只需要从直流源获得负边沿行为。

    此外、即使在使用更高的增益比或更低的直流偏移时、我也无法使输出引脚低于1.34V、因为该电压不足以触发 BJT 或微控制器引脚。

    Anywoo、Amp1确实需要进行电压跟踪、并将 IN2+引脚保持在2.5V、但我认为 Amp2在如何与压电式磁盘进行交互方面存在一些问题。 可能压电体的电流不足?

    我将尝试使用 Amp1作为缓冲器的不同配置、以便为其提供更多的 omf、而只需在 IN2+上使用分频器、看看这是否会起作用
  • 请注意,本文内容源自机器翻译,可能存在语法或其它翻译错误,仅供参考。如需获取准确内容,请参阅链接中的英语原文或自行翻译。

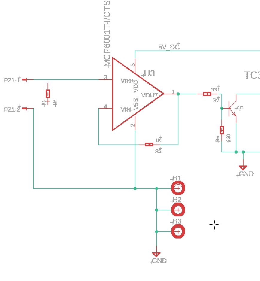
    好的、所以我从缓冲器中得到一些不错的结果、但不是反相电路。

    对于踢脚、我单独在缓冲器的输出端设置 BJT、并能够使其以这种方式触发、但我并不总是知道该电路将使用的确切电压、 我也不知道会使用哪个压电盘、因此我仍在尝试集成反相电路来解决这种不确定性。

    无论如何、我构建的能够驱动 BJT 的电路:

    通过调整 BJT 基极上的分压器、我能够使放大器的输出低于 BJT 的触发阈值、并且输出足够高、能够正确触发。

    但是、如果我将 Out1连接回 amp2反相电路、我会遇到与之前几乎相同的问题、即 OUT2上的~20mV 变化

    编辑:为了阐明、我仍然使用同一个 IC、我刚刚使用另一个更易于读取的单个放大器构建了原理图

  • 请注意,本文内容源自机器翻译,可能存在语法或其它翻译错误,仅供参考。如需获取准确内容,请参阅链接中的英语原文或自行翻译。

    好的、我在与我办公室中一位经验丰富的电气工程师交谈后(大部分)就开始工作了、他引导我朝着正确的方向前进。 我只是在错误的位置连接基准电压和压电。

    原理图:

    如果需要、我可以绘制一个简化版原理图、但基本上我没有正确使用"虚拟接地"、并且仍然尝试使用全局接地。 现在、电路按预期工作