请注意,本文内容源自机器翻译,可能存在语法或其它翻译错误,仅供参考。如需获取准确内容,请参阅链接中的英语原文或自行翻译。
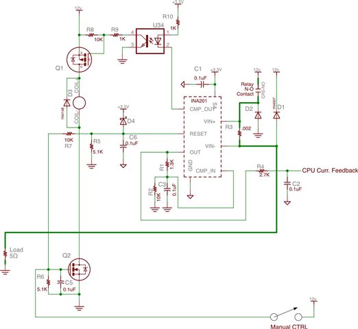
器件型号:INA201 我正在尝试让 INA201用作继电器输出保护。 我可以使其 上电启用、并且像我所希望的那样、如果我缓慢施加负载、则在关闭前向负载传递大约7安培的电流。 当 我触发 以2.5安培为负载供电的继电器时、比较器会在大约0.7mS 的时间内触发并关闭电路。 我已经向 CMPin 线路中添加了电容、但它似乎没有帮助。 在继电器后面连接感应电阻器(R3)是否存在问题? 看来 Vin+突然掉电了、Vin-也是导致缺火的原因。
