Other Parts Discussed in Thread: TS321, TLV9301, TINA-TI
主题中讨论的其他器件: TLV9301、 TINA-TI
您好、专家:
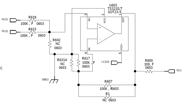
您能否帮助按照此图片电路来计算输出误差范围或%?
我的客户想要使用 TS321制作加法器应用程序,所以他们想知道我们的性能。

This thread has been locked.
If you have a related question, please click the "Ask a related question" button in the top right corner. The newly created question will be automatically linked to this question.
您好!
您能不能问客户100kOhm 电阻器的电阻容差是多少? R617和 R607设置电路的闭环增益、因此这里的失配会导致输出上的缩放误差。
您是否还可以询问客户 PLO1和 PLO2的预期输入电压是多少?
此外、客户是否已设置使用 TS321? 我们有更新的器件、例如 TLV9301、与 TS321等旧代器件相比、这些器件在几乎所有方面都性能更好。 对于 TS321、由于器件的高输入偏置电流(典型值为20nA)、流经50k Ω 源极电阻的偏置电流对误差的影响不小:

与之相比、TLV9301的典型 IIb 仅为+-10pA 的典型值

这是一个比较表、其中涵盖了这些器件之间的一些性能差异、

根据有关电阻器容差的更多信息、我们可以计算上述电路中的总误差。
另外、如果客户有兴趣考虑在该应用中使用 TLV9301、请告诉我。
此致!
雅各布
您好、Jacob:
条件注释如下所示;
PLO1和 PLO2为5V,5%±输出 PLO 为10V,Vcc 为12.1V±4%,
他们希望看到 TI 设置3个条件来计算答案、
1.如果您考虑 PLO1±5%、PLO2±5%、外周电阻1%和偏移误差,您能得到总误差吗?
2.如果不考虑 PLO1±5%和 PLO2±5%,直接使用纯5V 电压,仅考虑外围电阻1%和偏移误差,您能得到总误差吗?
3.最后,在不考虑 PLO1±5%、PLO2±5%和外周电阻1%的情况下计算出的 误差,仅仅考虑纯偏移误差
您能得到总体误差 吗?
Eddie。
尊敬的 Eddie:
与其他来源相比、输入电压变化可能会造成显著的误差。
1.输入电压进入分压器、因此最大误差电压将出现在 PLO1 = PLO2 = 5.25V 或4.75V。 最大增益误差约为+-2%、但请注意、从统计角度来看、这种情况不太可能发生。 最大失调电压误差为+-4mV
最坏情况错误输出:PLO = 9.26V 或 PLO = 10.74、最坏情况%ERROR =+-7.9%。
但请注意、发生这种最坏情况输出的可能性非常低。
2.
增益不匹配度最高时会出现最坏情况下的增益误差:101K/99k 或99K/101K ~+-2%误差
偏移=+-4mV 导致的极端情况误差
最坏情况误差输出= 9.792或10.208、最坏情况%ERROR =+-2.1%
3.最坏情况%error =+-0.8%
同样、这些都是最坏情况下的值、在最大最坏情况下同时有多个不相关误差。 换句话说、不太可能出现如上面列出的高误差。
此电路中最有效的参数是 PLO1和 PLO2处的电压波动
客户是否考虑将 TLV9301用于其电路? 此器件按每千片定价、可显著提高性能和降低成本。
如果客户有任何其他问题、请告诉我。
此致!
雅各布
尊敬的 Eddie:
所有值都是根据放大器误差结果计算得出的。
电阻器容差将显示为增益误差、PLO 变化将显示为输入电压上的误差、偏移电压也将显示为输入参考误差源。
我手动计算了所有这些、但您也可以使用 TS321模型在 PFTI 或 TINA-TI 等 SPICE 仿真器中快速评估这些情况。
所有运算放大器模型都将使用失调电压等电气特性的典型规格、因此如果您要在最大失调电压等条件下测试性能、则需要添加另一个与同相输入串联的直流源。
如果您需要进一步说明、请告诉我。 我很乐意构建 TINA 仿真来演示这是如何实现的。
谢谢。
雅各布