尊敬的诸位:
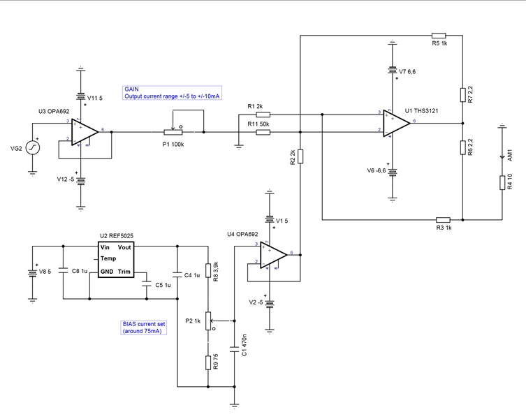
我发现在 TINA 上仿真的电路(我附加了原理图和交流分析)与实际电路中的测量值之间、频率响应有很大差异。 

在实际电路中、在1MHz 的平带之后、增益逐步增加到高达 三次 幅度上低于平带、约为5 -6MHz、然后预期会下降至10MHz 及以上。 而仿真中的响应在这些频率下没有过冲和谐振。 有什么建议吗?
此致。
This thread has been locked.
If you have a related question, please click the "Ask a related question" button in the top right corner. The newly created question will be automatically linked to this question.
尊敬的 Andrea:
在比较 电路的仿真结果与实际结果时、有几个因素会起作用。 一个主要的区别是、仿真并未 考虑电路可能导致其响应峰值或任何其他非理想行为的任何实际寄生电容。 遗憾的是、与模型相关的一点是、某些模型在针对更复杂的配置对器件行为进行建模时未能很好地发挥作用、并且无法在与实际器件的行为进行比较时准确捕获。 对于 THS3121等旧型号尤其如此。 我想谈谈您正在实施的电路、您的设计中是否有理由使用正反馈? 仿真结果是否提供了 运行交流和瞬态 仿真时的预期结果?
此致、
伊格纳西奥