主题中讨论的其他器件:、 TINA-TI
我已按照数据表中给出的说明在设计中实现了输出保护。 但是、由于这种输出保护电路、我会面临输出不一致和偏差的问题。 我在这里附上了仿真结果、这些结果与现实生活中的测试数据是一致的。 请帮我解决这个问题。 如何在不影响输出的情况下保护输出 IA?
实施的输出保护:可以观察到 DRV_OUT 和 IA_IN+之间的差异。


未实现输出保护:输出电压与 IA_IN+相同。


This thread has been locked.
If you have a related question, please click the "Ask a related question" button in the top right corner. The newly created question will be automatically linked to this question.
我已按照数据表中给出的说明在设计中实现了输出保护。 但是、由于这种输出保护电路、我会面临输出不一致和偏差的问题。 我在这里附上了仿真结果、这些结果与现实生活中的测试数据是一致的。 请帮我解决这个问题。 如何在不影响输出的情况下保护输出 IA?
实施的输出保护:可以观察到 DRV_OUT 和 IA_IN+之间的差异。


未实现输出保护:输出电压与 IA_IN+相同。


大家好、Kashyap、
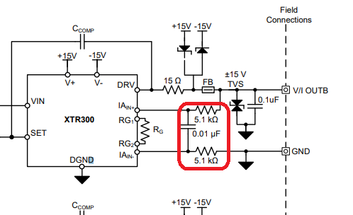
XTR30x 数据表中仪表放大器(IA)的输入阻抗规格存在印刷错误。 数据表规格中的错误被复制到提供了错误仿真结果的 SPICE 模型中。 XTR300上 MΩ 的输入阻抗实际上非常高、约为~100k Ω。 ^、 100MΩ 阻抗的正确规格为10k Ω 5 kΩ 或^Ω、比 下面显示的错误的10 5 Ω 规格高三个数量级:

您帖子上的原理图显示了在 IA 的输入端带有2kΩ-10nF - 2kΩ 滤波器的正确输入保护电路。 此电路已在许多参考设计和 XTR300EVM 评估板中得到广泛使用和测试;而实际上、IA 能与保护电路配合工作、而不会出现仿真中出现的问题。 请参见下面一个详细存档的参考设计、该参考设计在 IA 保护电路中使用具有更高5k 和5k 串联电阻的 XTR300、能够毫无问题地提供正确的基准测量结果:
双通道灌/拉组合式电压和电流输出、隔离式、已通过 EMC/EMI 测试的参考设计:

https://www.ti.com/lit/ug/tidu434/tidu434.pdf

在下面的 TINA-TI 仿真中、我暂时添加了一个缓冲器来将仪表放大器输入阻抗更正为100 MΩ、仿真现在提供了预期的结果。 您可以 根据需要修改 XTR300电路。


TINA 仿真文件:
e2e.ti.com/.../XTR300_5F00_voltage_5F00_mode_5F00_March_2D00_15_2D00_2024.TSC
我还再次向系统团队报告了规格方面的错误、并向建模团队报告了模型问题。
如果您在实际生活中遇到设计中 XTR300器件的问题、 请提供完整原理图、以便我们查看并帮助进行调试;但是、此问题很可能与 IA 保护电路无关。
在上面这个帖子所示的原理图中、一个潜在的问题是您可能遗漏了 DRV 和 SET 引脚之间的反馈补偿电容器。 当器件在电压输出模式下运行时、补偿电容器至关重要。
您可否确认并告诉我、XTR300 PCB 板是否在 DRV 和 SET 之间包含补偿电容器? 补偿电容器的值是多少?
谢谢。此致、
路易斯
请参阅以下内容:


大家好、Kashyap、
如果我们将 Rset 调整为1.65 kΩ、 XTR300会为0到3.3V 的输入提供0-10V 的输出。
在 TINA-TI 中生成直流扫描:
1) 1)在顶部菜单中、找到下一个 分析 -->直流分析--> 直流转换特性..:

2) 2) 出现"DC Transfer Characteristic (DC Transfer Characteristic)"菜单、输入源(或您要扫描的组件、例如"VIN"电压源。 将起始值定义为"0"V 并输入终止值3.3V。 输入所需的点数、在此示例中"100"点扫描:
3)按"OK"、直流扫描仿真将会运行、生成下面的结果。

TINA 文件:
e2e.ti.com/.../XTR300_5F00_voltage_5F00_mode_5F00_March_2D00_17_2D00_2024.TSC
谢谢、此致、
路易斯
大家好、Kashyap、
IBIS 模型用于对串扰、振铃、过冲、下冲、不匹配阻抗、 上升时间/下降时间以及线路端接分析。 这些模型通常用于包含数字接口和/或需要在通信协议期间保持信号完整性以满足时序要求的器件。
XTR300主要是一种模拟功能、该器件通常配置为电流输出或电压输出发送器、并且该器件不会从一种功能快速切换到另一种功能。 该器件针对直流精度进行了优化、通常用于传输频率相对较低的电压或电流输出信号。 器件的瞬态和小信号频率响应在200 -400µs 范围内; 其响应还取决于补偿电容器和输出连接中涉及的容性负载。 模拟输出上的 XTR300稳定性、瞬态和小信号频率响应使用 TINA 或 PSPICE 建模。
在该器件中、M1、M2和 OD 数字输入主要是用于配置器件的稳态输入、这些引脚的数字电压电平将比模拟电路的其余部分更快地稳定下来。 我们没有看到针对 XTR300器件的 IBIS 模型的请求。 器件数据表在第7页提供了数字输入/输出的阈值电压电平以及输入或泄漏电流。 P22上还有关于数字输入的其他信息:M1、M2输入在内部被下拉1uA、OD 输入 INS 在内部被上拉1uA。 数据表建议在将 OD 连接到 EFTOT 时使用2.2k Ω 的上拉电阻器。 更多详细信息、请参阅 P22。 错误标志是集电极开路输出、具有高达1uA 的弱上拉电阻。 驱动3V 或5V 逻辑时需要外部上拉电阻、输出灌电流不应超过5mA。 数据表的 P25对此进行了说明。
谢谢。此致、
路易斯