请注意,本文内容源自机器翻译,可能存在语法或其它翻译错误,仅供参考。如需获取准确内容,请参阅链接中的英语原文或自行翻译。
器件型号:INA226 Thread 中讨论的其他器件: INA230
工具与软件:
您好!

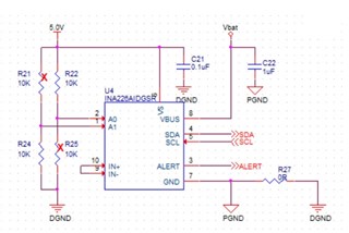
我们正在其中一个项目中使用 INA226进行电压测量、对于 IN+和 IN-引脚的配置有一些问题、无法实现精确的总线电压测量:
如果我们只测量总线电压、应该如何使用 INA226的 IN+和 IN-引脚? 如果不用于电流测量、应如何端接这些引脚?
为了测量总线电压、我是否需要将 Vbus 连接到 IN-引脚?
感谢您的帮助!
此致、
SIVAM Natesan

