主题中讨论的其他器件: AMC3311、 TIDA-01606、 AMC1311、AMC1351 、AMC3302
工具与软件:
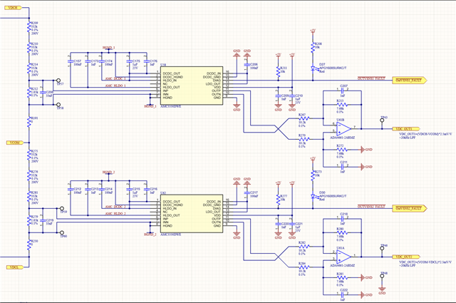
我将使用 AMC3330来测量三相 Vienna 整流器的输出电压。 我的所有电路都稳定且运行良好、唯一的问题是我无法使用 AMC3330管理。 原理图和 PCB 布局:

有时、AMC3330在运行期间无法正常工作:其 DIAG 引脚在~2us 内呈低脉冲、在此期间、其感应到的(通过 U61在此处通过差分放大器进行监测)输出将下降、然后最终恢复。 我们在 FAULT 逻辑中使用 DIAG 状态、如果我们看到 DIAG 引脚变为低电平、则进入复位状态。这是有充分理由的:我们无法信任此情况下的输出电压测量、而输出电压正是 Vienna 整流器调节的输出电压。
在正常运行期间、来自 VDCH-VCOM 和 VCOM-VDCL 的电压均为500VDC。 两个 IC 都出现了这个问题、但在这里、我只使用示波器来简单地监控一个问题。 我标记了所有通道、但有些通道有点难以读取、因此我将详述这些通道:Ch1是 U62的 DIAG 引脚、Ch2是差分放大器网络 VDC_OUT2的输出、Ch3是从 VCOM 到 VDCL 的电压、而 Ch4是测量的 U62 HGND 到 U62上 GND 的差值。 所有测量都是使用隔离式差分探头进行的(该 SMPS 设计功率为20kW、可能会引发一些场)。 在一个屏幕截图中、一切都正常:VDC_OUT2 (ch2)合理地将检测到的电压表示为 VCOM-VDCL (ch3)的按比例缩小版本、Vienna 整流器工作、DIAG 引脚为高电平、并且与引脚9接地相关的共模电压看起来合理。 (请忽略 DVM 测量、因为在此测试期间未使用。)

在第二个示波器快照中、您可以看到 DIAG 引脚呈低电平脉冲、VDC_OUT2在 VCOM-VDCL 之后短暂停止、然后由于 DIAG 引脚变为低电平、控制系统进入复位状态(未显示)、开关转换器停止、等等 测量的共模电压仅为232V/us、该电压应完全在器件的 CMTI 范围内。

我丢失了如何让该器件停止这样做。 我们的布局 IMO 应该是良好的、并且器件封装下方没有布线任何布线或其他电路。 接地覆铜在 器件的 GND 侧(引脚9-16)最相邻的层上、而 HGND 平面在引脚1-8侧。 您可以在 PCB 屏幕截图中看到所有这些内容。
另一个值得一提的是、如果探测点位于芯片上、当我们使用隔离式探头从 AMC3330的 HGND 测量到 GND 时、我们已经注意到该问题实际上完全解决了。 如果我们在几英寸远的地方进行测量、无论示波器 为使 IC 快乐而创建的耦合机制是什么、这些耦合机制都会消失。

