Other Parts Discussed in Thread: OPA547
工具与软件:
尊敬的专家:
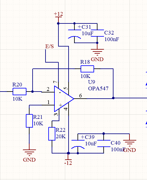
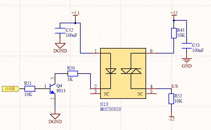
我的客户正在评估万用表中的 OPA547、满足以下检测:
- 万用表中的 OPA547用于检测交流电流、检测结果不稳定、如以下视频所示。 在前两秒内、检测结果准确(约200mA)、波形为正常正弦信号、如下面的第一个波形所示。 但是、两秒钟后、检测结果将下降至约150mA、并且波形异常、如下面的第二个波形所示。\


- 此外、Vin=3.6VAC (270Hz)、Rload 是10Ω 电阻器、OPA547的 V+为12V、OPA547的 V-为-12V、OPA547的 RCL 为20kΩ。
此致、
Ryker





