主题中讨论的其他器件: TLV9104
工具与软件:
尊敬的专家:
我的客户正在考虑 TLC2254并有疑问。
如果您能提供建议、我将不胜感激。
——
[现象]
在1.45V 或更低的输出范围内、可以使用预期的放大率进行同相放大(例如0.4V 输入和1.06V 输出)。
然而、在1.45V 或者更高的输出范围内、1.45V 或者更高的电压并未输出(例如0.8V 输入、1.44V 输出= 1.8倍)。
数据表仅提供5V GND 和±5V 的规格、因此在±2.5V 时不可能输出1.45V 或更高电压?
我认为这与输入电压范围或输出电压范围不冲突。
我想知道它与哪些规格相冲突。
在仿真中、输出在1.24V 处饱和。
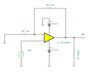
[运行条件]
-输入
VDD +=+2.5V
VDD- =- 2.5V
VIN (12引脚)= 0至1V
-应用:非反相放大器电路
RIN = 1.2kΩ
Rfb = 2.2kΩ
预期扩增率= 2.833


——
感谢您提前提供的大力帮助。
此致、
Shinichi


