Other Parts Discussed in Thread: OPA2197, THS4561
主题中讨论的其他器件:OPA2197、
工具与软件:
您好!
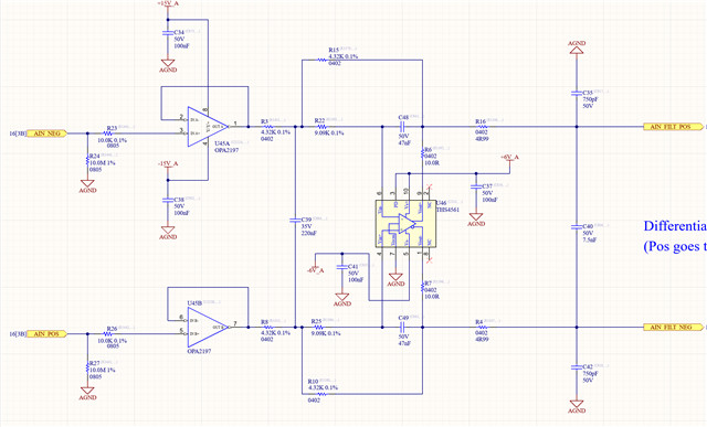
我们会注意到、基于插入不同的共模输入电压、直流输出失调电压会发生变化。 我们最初通过校准来获得满量程范围和共模电压为0伏的直流失调电压。 不过、当我们开始升高共模电压(最大值为9.6V)时、输出会漂移高达 7-8 mV。遗憾的是、这并不一致、因为我们的某些通道的温漂小于1mV。
我们还无法通过另一项测试、在这项测试中、我们插入了一个高达10KHz 的共模交流波形、偏移将会发生变化并超出规格。
我们的输出偏移规格是+/- 3.2mV。
电路如下:

是否对原因和/或解决方案有任何想法?