主题中讨论的其他器件:CC3220SF、 UNIFLASH、 CC3120
工具/软件:TI C/C++编译器
您好!
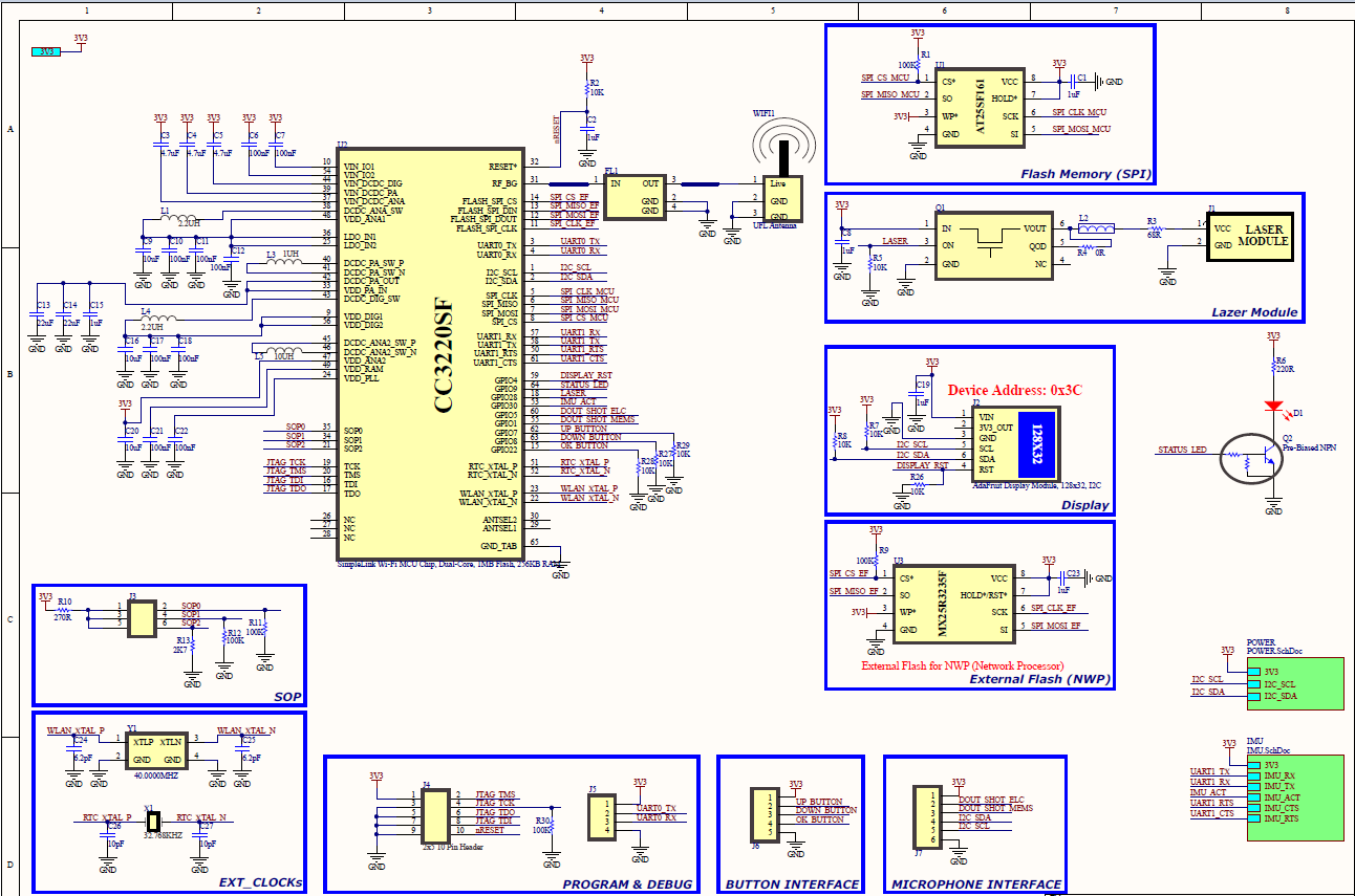
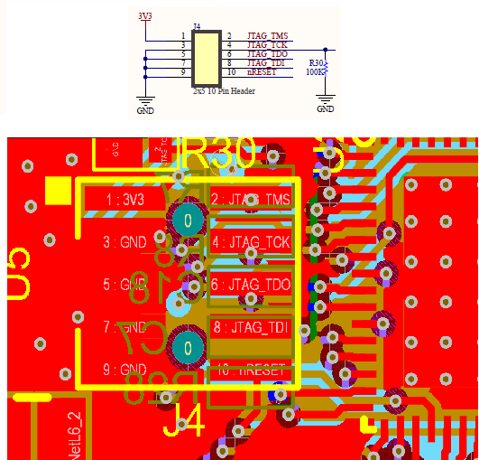
我继续在电路侧进行操作、我可以通过 TSDSEMU110U (XDS110-USB)编程器件成功验证我的电路;但遗憾的是、我尚未对器件进行编程。 我收到以下错误消息。 那么、您能否检查我在上一篇文章顶部询问的器件引脚分配、并确认引脚的连接是否正确?
[开始]
执行以下命令:
%CCS_base%/common/uscif/dbgjtag -f %boarddatafil文件%-RV -o -S 完整性
[结果]
---- [打印电路板配置路径名]---------------
C:\Users\Kemal-PC\AppData\Local\Texas Instruments\
CCS\ccs901\0\BrdDat\testBoard.dat
---- [打印重置命令软件日志文件]-----------------
此实用程序已选择100或510类产品。
此实用程序将加载适配器'jioxds110.dll'。
库构建日期为"ar 25 2019"。
库构建时间为'17:36:26'。
库软件包版本为'8.1.0.00007'。
库组件版本为'35.0.0'。
控制器不使用可编程 FPGA。
控制器的版本号为'5'(0x00000005)。
控制器的插入长度为"0"(0x00000000)。
此实用程序将尝试重置控制器。
此实用程序已成功重置控制器。
---- [打印重置命令硬件日志文件]-----------------
扫描路径将通过切换 JTAG TRST 信号进行复位。
控制器是具有 USB 接口的 XDS110。
从控制器到目标的链路是直接的(不带电缆)。
该软件配置为 XDS110功能。
控制器无法监控 EMU[0]引脚上的值。
控制器无法监控 EMU[1]引脚上的值。
控制器无法控制输出引脚上的时序。
控制器无法控制输入引脚上的时序。
扫描路径链路延迟已精确设置为"0"(0x0000)。
---- [对 JTAG IR 执行完整性扫描测试]-----
此测试将使用64个32位字的块。
该测试将仅应用一次。
使用0xFFFFFFFF 进行测试。
扫描测试:1、跳过:0、失败:0
使用0x00000000执行测试。
扫描测试:2、跳过:0、失败:0
使用0xFE03E0E2执行测试。
扫描测试:3、跳过:0、失败:0
使用0x01FC1F1D 进行测试。
扫描测试:4、跳过:0、失败:0
使用0x5533CCAA 进行测试。
扫描测试:5、跳过:0、失败:0
使用0xAACC3355进行测试。
扫描测试:6、跳过:0、失败:0
所有值均已正确扫描。
JTAG IR 完整性扫描测试成功。
---- [在 JTAG DR 上执行完整性扫描测试]-----
此测试将使用64个32位字的块。
该测试将仅应用一次。
使用0xFFFFFFFF 进行测试。
扫描测试:1、跳过:0、失败:0
使用0x00000000执行测试。
扫描测试:2、跳过:0、失败:0
使用0xFE03E0E2执行测试。
扫描测试:3、跳过:0、失败:0
使用0x01FC1F1D 进行测试。
扫描测试:4、跳过:0、失败:0
使用0x5533CCAA 进行测试。
扫描测试:5、跳过:0、失败:0
使用0xAACC3355进行测试。
扫描测试:6、跳过:0、失败:0
所有值均已正确扫描。
JTAG DR 完整性扫描测试成功。
[结束]



