This thread has been locked.

If you have a related question, please click the "Ask a related question" button in the top right corner. The newly created question will be automatically linked to this question.

[参考译文] OPA2134:OPA2134 巴特沃斯低通滤波器高电压输出问题

Guru**** 2693225 points

Other Parts Discussed in Thread: OPA2134, NE5532

请注意,本文内容源自机器翻译,可能存在语法或其它翻译错误,仅供参考。如需获取准确内容,请参阅链接中的英语原文或自行翻译。

https://e2e.ti.com/support/audio-group/audio/f/audio-forum/1589030/opa2134-opa2134-butterworth-low-pass-filter-high-voltage-on-output-problem

器件型号: OPA2134
主题中讨论的其他部件: NE5532

大家好:

我真的是一个初学者在电子领域,通常我不发布论坛上的建议,因为与大多数事情,我能够在互联网上找到答案,但在这里,我完全迷路了。  

我正在尝试 为我的低音炮构建截止频率为 100Hz 的 4 阶巴特沃斯低通滤波器和 opa2134。

(有 ne5532 在原理图上,但在现实中,我正在使用 opa2134 )  
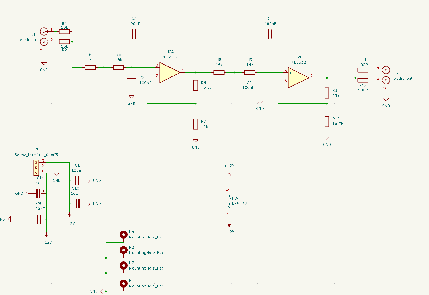
原理图: image.png

 

和 PCB 布局:
image.png

问题是、在第二级的 R8 之后、存在 3V 至 5V 交流电、而在 音频输出上的交流电压约为 11V 至 13V。  第一级的输出 具有正常电压(即在没有播放音乐时接近 0V、在有音乐时接近 0V) 。  音频输入从我的 DAC 获取正常线路电平信号。

我使用此电路板上的不同反馈电阻值构建了此设计、并且工作正常。 我的 https://www.youtube.com/watch?v=bOPL-Ao-ZAc 视频中有错误的值、结果没有达到最大的平坦响应。 我的新设计应该具有更好的响应曲线、但它存在这个问题。

通过 python 脚本计算出的每一级的反馈电阻器值和 q:
第 1 阶段:RF = 12.7、Rg = 11
1 级 Q = 0.541871921182266、目标= 0.5412
----------------------------
第 2 阶段:Rf = 33、Rg = 14.7
2 级 Q = 1.33243243243243243248、目标= 1.3065

这种新设计是使用 CNC 机床在一层 PCB 切割上完成的。 所有元件均正确安装且处于规格范围内。 盖+–5%(聚丙烯),电阻+–1%(金属膜)。  我使用略微不同的 PCB 布局构建了三次、在所有迭代中、它的行为都是这样的。 如果只是一个小电压、我会认为线路只是产生干扰、但似乎太多了。  

我会非常感谢任何帮助。

  • 请注意,本文内容源自机器翻译,可能存在语法或其它翻译错误,仅供参考。如需获取准确内容,请参阅链接中的英语原文或自行翻译。

    您好、Antek:  

    我将再次答复。 查看您的电路时、我认为第二级只有稳定性问题。 第一级也是。 下面我的评论是第二阶段的。 我将就第一阶段提出另一个答复。  

    我相信您正面临一个稳定性问题。 我是第一次使用滤波器工具来做出一些可能对您有所帮助的元件值更改。 我还在 Tina TI 中实施了前和后设计、以检查稳定性问题。 TINA TI 是一款我们提供的免费仿真工具、您可以在此处找到:

    测量性能

    我的仿真:

    e2e.ti.com/.../OPA2134-butterworth-low_2D00_pass-filter.TSCe2e.ti.com/.../OPA2134-butterworth-low_2D00_pass-filter-Modified.TSC

    原始设计:

    新设计:

    下面您可以看到增益峰值现在受控。  

    仅仅看第二级(旧值与新值)、我就会看到明显的振荡、这些振荡现在都被新值制约了。 在下面您可以看到 Vout 1 对应于原始电路、Vout 2 对应于新更新。 VOUT 1 显示在对输出执行 10mV 阶跃响应时出现明显的振铃。 我们希望在检查振铃时将输出级运动 10mV。 我们在电路中有增益、因此我施加一个增益较大的输入信号、输出端可看到 10mV 的阶跃。 使用更新后的值、该振铃将消失。  

    资源:

    使用了我们的有源滤波器工具。 请记住、我使用了默认的运算放大器、无法在工具中找到 OPA2134。 但我认为这将是检查您的电路的良好开端、以便查看您观察到的问题是否消失、如果需要进行任何调整、我们可以从那里着手。  

    webench.ti.com/.../4

    这是设计报告。  

    e2e.ti.com/.../filter_2D00_design_2D00_report_2D00_4.pdf

    我们还提供了详细的应用手册、该手册可能会很有用:

    e2e.ti.com/.../Active-Low_2D00_Pass-Filter-Design-sloa049d.pdf

    我希望这些信息对您有所帮助。  

    此致、  

    Chris Featherstone

  • 请注意,本文内容源自机器翻译,可能存在语法或其它翻译错误,仅供参考。如需获取准确内容,请参阅链接中的英语原文或自行翻译。

    您好、Antek:  

    第一级不稳定并撞击电源轨。 为此、我作了以下调整。 Vout B 对应于新的更新设计、Vout A 是下面的原始设计。  

    e2e.ti.com/.../filter_2D00_design_2D00_report_2D00_15.pdf

    希望这对您有所帮助。  

    此致、  

    Chris Featherstone

  • 请注意,本文内容源自机器翻译,可能存在语法或其它翻译错误,仅供参考。如需获取准确内容,请参阅链接中的英语原文或自行翻译。

    感谢您的快速响应。 这些振荡和 不稳定性看起来应该是我的问题。
    谁知道 RC 值会使运算放大器变得不可预测? (显然不是我,哈哈)

    我将创建一个新版本、务必先在 Tina ti 中进行测试。 我不知道有一个从 TI 先进的工具,感谢让我知道这件事。  

    在构建和测试时、我将返回结果!

  • 请注意,本文内容源自机器翻译,可能存在语法或其它翻译错误,仅供参考。如需获取准确内容,请参阅链接中的英语原文或自行翻译。

    您好、Antek:  

    没问题! 祝你好运。

    此致、

    Chris Featherstone