This thread has been locked.

If you have a related question, please click the "Ask a related question" button in the top right corner. The newly created question will be automatically linked to this question.

[参考译文] TPA3116D2:同步功能

Guru**** 2380860 points
请注意,本文内容源自机器翻译,可能存在语法或其它翻译错误,仅供参考。如需获取准确内容,请参阅链接中的英语原文或自行翻译。

https://e2e.ti.com/support/audio-group/audio/f/audio-forum/722964/tpa3116d2-sync-function

部件号:TPA3116D2

你好。

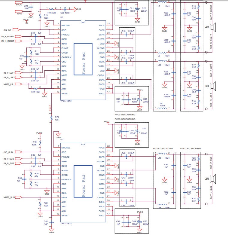
我们想知道TPA3116同步引脚上R73和C41的功能是什么?

  • 请注意,本文内容源自机器翻译,可能存在语法或其它翻译错误,仅供参考。如需获取准确内容,请参阅链接中的英语原文或自行翻译。
    您好,AJ,
    SYNC在主模式下作为输出引脚工作,在从动模式下作为输入引脚工作。 时钟正在从上部设备运行到下部设备,以同步两个安培。 RC电路用于提高电路板上的时钟完整性。
    此致,
    郑少文
  • 请注意,本文内容源自机器翻译,可能存在语法或其它翻译错误,仅供参考。如需获取准确内容,请参阅链接中的英语原文或自行翻译。
    Shawn您好!
    我也在使用这个部分,从我可以看到同步输出信号是在100 kHz。 对于一个速度为10公里的时钟,1nF系列不是有点高吗? 我们看到上面的电路有问题,第2个装置与第1个装置同步时遇到困难,输出的~100kHz范围内有很大噪音。 卸下盖子(C41)时,部件按预期工作,输出时无噪音。 对这一上限的价值有何见解?
    谢谢!
    弗兰克
  • 请注意,本文内容源自机器翻译,可能存在语法或其它翻译错误,仅供参考。如需获取准确内容,请参阅链接中的英语原文或自行翻译。
    您好,Frank,
    您认为SCH中的上限值过高是正确的-这是数据表中的打字错误,单位应为pF。
    如果有任何不清楚的地方,请创建一个新的帖子,让我们在那里进行沟通。 谢谢!
    此致,
    郑少文