This thread has been locked.

If you have a related question, please click the "Ask a related question" button in the top right corner. The newly created question will be automatically linked to this question.

[参考译文] TAS5805M:有时输出信号有效、有时无效

Guru**** 2390730 points
请注意,本文内容源自机器翻译,可能存在语法或其它翻译错误,仅供参考。如需获取准确内容,请参阅链接中的英语原文或自行翻译。

https://e2e.ti.com/support/audio-group/audio/f/audio-forum/1040607/tas5805m-sometime-the-output-has-a-valid-signal-and-sometimes-not

器件型号:TAS5805M
主题中讨论的其他器件:TAS5805

您好的团队,

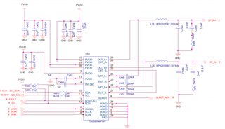
我的一位客户在使用 TAS5805时遇到这样的问题:

TAS5805的输出有时正常工作,有时无法正常工作,PVDD=12V,DVDD=3.3V。

  

  • 请注意,本文内容源自机器翻译,可能存在语法或其它翻译错误,仅供参考。如需获取准确内容,请参阅链接中的英语原文或自行翻译。

    Zoey、您好!

    当他们发现输出不工作时、能否读回故障寄存器? 您还能提供您的 i2c 初始化序列。

    此致、

    Luis