请注意,本文内容源自机器翻译,可能存在语法或其它翻译错误,仅供参考。如需获取准确内容,请参阅链接中的英语原文或自行翻译。
器件型号:PCM3168A 您好!
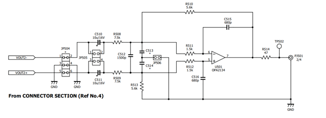
我的设计中使用的是德州仪器音频编解码器和放大器。 我使用的是 PCM3168APAP 音频编解码器和 THS4531ID、LME49721MAX/NOPB 放大器。
您能不能告诉我如何验证这些平衡的音频。 我的板上有用于音频的 Phoenix 连接器。 我将使用 Phoenix 插头到3.5mm 插孔电缆。
我能否将平衡音频从电路板直接连接到计算机或手机以验证此音频。 请问您的 EVK 中是如何验证音频的。
提前感谢。
