Other Parts Discussed in Thread: TPA6047A4
https://e2e.ti.com/support/audio-group/audio/f/audio-forum/981329/tpa6047a4-ground-bounce
器件型号:TPA6047A4大家好、团队、
请帮我解决接地反弹问题。
有关 详细的问题说明和原理图、请点击此处的内部链接。 (请连接至 VPN 进行下载)
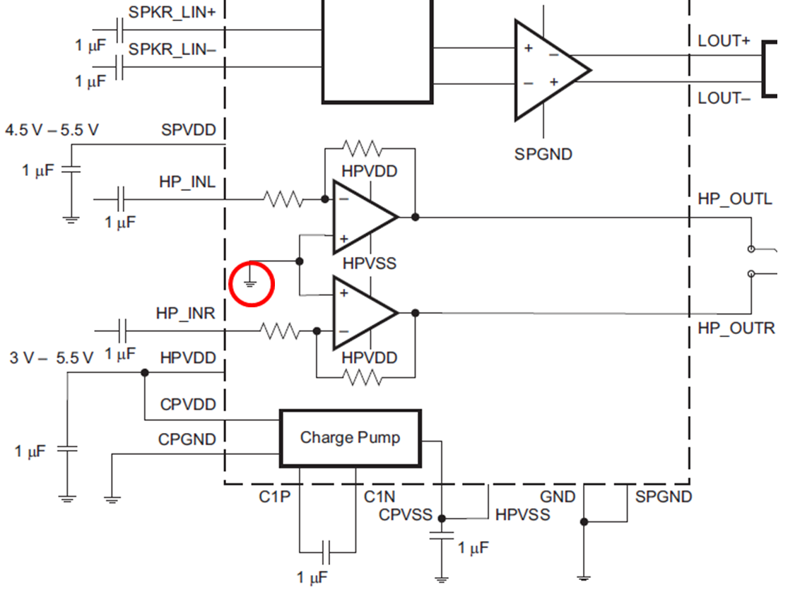
在这种情况下、HP 输入似乎受客户系统和 PC 之间 GND 差异的影响。
您能否检查您可以从链接中找到的分辨率是否正确?
此外、您能否检查 D/S 功能 BD 中 HP 放大器的 REF 电压是否连接到28# SGND?
此致、
Itoh
