This thread has been locked.

If you have a related question, please click the "Ask a related question" button in the top right corner. The newly created question will be automatically linked to this question.

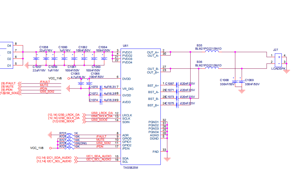
[参考译文] TAS5825M:BC 滤波器,如何配置寄存器?

Guru**** 2540720 points
Other Parts Discussed in Thread: TAS5825M

请注意,本文内容源自机器翻译,可能存在语法或其它翻译错误,仅供参考。如需获取准确内容,请参阅链接中的英语原文或自行翻译。

https://e2e.ti.com/support/audio-group/audio/f/audio-forum/929451/tas5825m-bc-filter-how-to-configure-registers

器件型号:TAS5825M

TAS5825M、如何配置寄存器以进行 BC 滤波?

  • 请注意,本文内容源自机器翻译,可能存在语法或其它翻译错误,仅供参考。如需获取准确内容,请参阅链接中的英语原文或自行翻译。

    您好 、客户:  

    通常、对于 PBTLConfiguration、不建议使用 BC 配置。

    顺便说一下、这里的 PVDD 电压是多少?

    BR、

    Alix Wan。

  • 请注意,本文内容源自机器翻译,可能存在语法或其它翻译错误,仅供参考。如需获取准确内容,请参阅链接中的英语原文或自行翻译。

    由于缺少 OP 的响应、此线程处于闭合状态。