This thread has been locked.

If you have a related question, please click the "Ask a related question" button in the top right corner. The newly created question will be automatically linked to this question.

[参考译文] TLV320AIC3104:原理图审阅和参考寄存器设置

Guru**** 2553260 points
Other Parts Discussed in Thread: TLV320AIC3104

请注意,本文内容源自机器翻译,可能存在语法或其它翻译错误,仅供参考。如需获取准确内容,请参阅链接中的英语原文或自行翻译。

https://e2e.ti.com/support/audio-group/audio/f/audio-forum/943252/tlv320aic3104-schematic-review-and-reference-register-setting

器件型号:TLV320AIC3104

大家好、

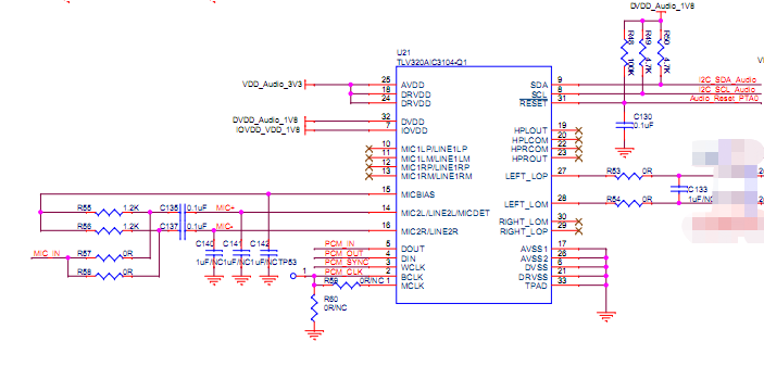
您能否帮助查看以下原理图、客户需要麦克风检测、请帮助检查麦克风检测电路是否正确。

而且、他们在紧急呼叫应用中使用 TLV320AIC3104、您是否有可与客户共享的参考寄存器设置?

谢谢。

  • 请注意,本文内容源自机器翻译,可能存在语法或其它翻译错误,仅供参考。如需获取准确内容,请参阅链接中的英语原文或自行翻译。

    您好 Betty、

    请在下面的原理图上找到我的意见:

    • 未使用的输入应通过0.47uF 电容器将其交流耦合至 GND 来端接。  
    • 我们建议在数字接口引脚上添加较小的串联电阻(~33欧姆)。  
    • 我看不到电源是如何生成的、但要确保有良好的去耦合、并且去耦电容器放置在靠近器件引脚的位置。

    关于麦克风检测、输入配置似乎设置不正确。 MIC2L 是专用的 MICDET 引脚、但看起来它用于 MIC 输入。 我在这里附上了一份应用手册、其中说明了 MICDET 的配置、客户应该能够遵循该手册。  

    我们没有针对紧急呼叫应用的预设寄存器配置、而是有些棘手的问题、因为我不知道它们的输入时钟频率是多少(如果不使用 MCLK、则为 MCLK 或 BCLK)。 如果您可以提供输入时钟频率、我可以为以下内容提供简单的寄存器配置:

    • PLL/时钟分频器设置
    • MIC2R 上的模拟输入
    • 启用耳机检测(假设原理图已更改)
    • LEFT_LOP/M 上的模拟输出

    此致、

    Aaron

  • 请注意,本文内容源自机器翻译,可能存在语法或其它翻译错误,仅供参考。如需获取准确内容,请参阅链接中的英语原文或自行翻译。

    您好、Aaron、

    谢谢。 关于 MICDET 的应用手册是什么? 我看不到应用手册?

  • 请注意,本文内容源自机器翻译,可能存在语法或其它翻译错误,仅供参考。如需获取准确内容,请参阅链接中的英语原文或自行翻译。

    尊敬的 Betty:

    我不知道为什么没有附加它。 又来了。 请告诉我、它是否在这段时间内实现了它。  

    此致、

    Aaron

  • 请注意,本文内容源自机器翻译,可能存在语法或其它翻译错误,仅供参考。如需获取准确内容,请参阅链接中的英语原文或自行翻译。

    Thans Aaron。

    客户已更新其电路、并帮助检查是否正确。 他们仍然担心麦克风检测。 我随附了客户的麦克风数据表。  

    对于数据表或 A/N、两者均使用无源麦克风、但使用有源麦克风、请检查以下电路是否支持有源麦克风检测。

    e2e.ti.com/.../SPV0842LR5H.pdf

  • 请注意,本文内容源自机器翻译,可能存在语法或其它翻译错误,仅供参考。如需获取准确内容,请参阅链接中的英语原文或自行翻译。

    您好 Betty、

    这看起来要好得多。 我没有看到 MICDET 函数有什么问题。 请记住、未使用的输入端接不当。 请遵循我之前关于如何正确执行此操作的评论。  

    此致、

    Aaron