This thread has been locked.

If you have a related question, please click the "Ask a related question" button in the top right corner. The newly created question will be automatically linked to this question.

[参考译文] TPA6130A2:TPA6130A2不通过 I2C 进行响应

Guru**** 2506545 points
Other Parts Discussed in Thread: TPA6130A2

请注意,本文内容源自机器翻译,可能存在语法或其它翻译错误,仅供参考。如需获取准确内容,请参阅链接中的英语原文或自行翻译。

https://e2e.ti.com/support/audio-group/audio/f/audio-forum/953999/tpa6130a2-tpa6130a2-not-responding-via-i2c

器件型号:TPA6130A2

您好!

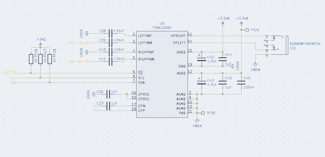
我已经为 TPA6130A2创建了一个定制电路(见下图)。

TPA6130A2不通过 I2C 进行响应、但我有其他在该总线上工作的器 件(地址为0x60和0x6B) TPA6130A2具有稳定的电源、我可以测量它是否在外部使用其内部电荷泵和电容器。 是否知道为什么不重新录制? 要关断的 NSD 引脚处于高电平。

感谢您的任何建议、

Nils

  • 请注意,本文内容源自机器翻译,可能存在语法或其它翻译错误,仅供参考。如需获取准确内容,请参阅链接中的英语原文或自行翻译。

    大家好、Nils、

    感谢您提供电路原理图。

    您能否尝试移除 SD 上拉电阻并将该引脚直接连接到高电压(3.3V)?

    您是否还可以验证所选的上拉电阻器是否高于本文档中描述的最小值?

    https://www.ti.com/lit/an/slva689/slva689.pdf

    谢谢你。

    此致、
    Luis Fernando Rodríguez S.

  • 请注意,本文内容源自机器翻译,可能存在语法或其它翻译错误,仅供参考。如需获取准确内容,请参阅链接中的英语原文或自行翻译。

    您好、Luis、

    感谢您的反馈、这是我电路板焊接上的一个错误。 3个电路板中的2个未焊接到此 QFN 组件上。 现在一切都很好:)感谢您的帮助!

    此致、

    Nils