This thread has been locked.

If you have a related question, please click the "Ask a related question" button in the top right corner. The newly created question will be automatically linked to this question.

[参考译文] TPA6211A1-Q1:为什么在关断为 L 时 TPA6211A-Q1仍然输出杂音?

Guru**** 2515840 points
Other Parts Discussed in Thread: TPA6211A1-Q1

请注意,本文内容源自机器翻译,可能存在语法或其它翻译错误,仅供参考。如需获取准确内容,请参阅链接中的英语原文或自行翻译。

https://e2e.ti.com/support/audio-group/audio/f/audio-forum/830960/tpa6211a1-q1-why-tpa6211a-q1-still-output-pop-noise-when-the-shutdown-is-l

器件型号:TPA6211A1-Q1

你(们)好

我的客户 在其产品中使用 TPA6211A-Q1、但 当关断为 L 时、TPA6211A-Q1仍然输出噼啪噪声

他们想知道发生这种情况的原因以及如何解决这种情况?

Tks~

  • 请注意,本文内容源自机器翻译,可能存在语法或其它翻译错误,仅供参考。如需获取准确内容,请参阅链接中的英语原文或自行翻译。

    您好!  

    我们将了解这一点、并尽快回答。

    此致、
    Luis Fernando Rodríguez S.

  • 请注意,本文内容源自机器翻译,可能存在语法或其它翻译错误,仅供参考。如需获取准确内容,请参阅链接中的英语原文或自行翻译。

    您好!

    感谢您提供的图形。

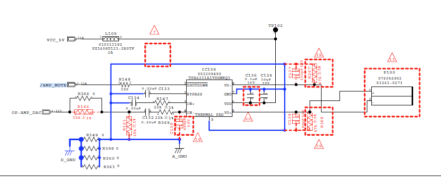
    您能否提供电路原理图? 这将有助于我们更好地处理这一问题。

    此致、
    Luis Fernando Rodríguez S.

  • 请注意,本文内容源自机器翻译,可能存在语法或其它翻译错误,仅供参考。如需获取准确内容,请参阅链接中的英语原文或自行翻译。

    供参考~

  • 请注意,本文内容源自机器翻译,可能存在语法或其它翻译错误,仅供参考。如需获取准确内容,请参阅链接中的英语原文或自行翻译。

    您好!

    我建议尝试使用不同的输入和旁路电容器值。  

    您可以尝试使用0.1uF 或10nF 电容器作为旁路电容器吗? 您能否告诉我 OP_AMP_DAC 是否已经是直流耦合? 接近的 OP_AMP_DAC 电平是多少? 您可以尝试移除 C132电容器吗?

    此致、
    Luis Fernando Rodríguez S.

  • 请注意,本文内容源自机器翻译,可能存在语法或其它翻译错误,仅供参考。如需获取准确内容,请参阅链接中的英语原文或自行翻译。

    你(们)好  

     系统断电时发出噼啪声。  

    1. 0.1uF 和10nF 旁路电容器--- 没有改善。
    2. OP_AMP_DAC 直接与 MCU DAC 引脚连接
    3. 系统上电后、OP_AMP_DAC 电平大约 为1/2 VCC
    4. 移除 C132电容器--没有改进。

    我们的客户发现、当 VCC 分立至大约1.5V、并且 PoP 噪声与 VCC 放电时间存在关系时、会出现噼啪噪声。

    您是否有其他建议可避免杂音? Tks~

     

  • 请注意,本文内容源自机器翻译,可能存在语法或其它翻译错误,仅供参考。如需获取准确内容,请参阅链接中的英语原文或自行翻译。

    您好!  

    感谢您对此的详细介绍。 还有一个问题、这个问题是否仅在 VDD 电平下降时出现? 我的意思是、如果您通过关断引脚关断器件、然后关闭 VDD、这个问题是否仍然存在? 您对此有详细信息吗?

    此致、
    Luis Fernando Rodríguez S.

  • 请注意,本文内容源自机器翻译,可能存在语法或其它翻译错误,仅供参考。如需获取准确内容,请参阅链接中的英语原文或自行翻译。

    你(们)好

    如果在关断 后通过关断引脚关闭 VCC、则 超过200ms、不会出现杂音。

    由于系统需要满足快速断电要求、客户无法接受200ms 的延迟。

    我的客户想要知道:

    1. 关断 TPA6211A1-Q1 至关断引脚 和关断 VCC 之间的延迟时间有何要求?
    2. 如果延迟时间增加、为什么会降低噼啪噪声?
    3. 如何在开始时解决这个噼啪噪声问题?
    • 延迟100ms、噼啪噪声48mV

    • 延迟150ms、噼啪噪声20mV。

    • 延迟200ms、噼啪噪声0mV (请忽略236mV)

  • 请注意,本文内容源自机器翻译,可能存在语法或其它翻译错误,仅供参考。如需获取准确内容,请参阅链接中的英语原文或自行翻译。

    您好!

    感谢您提供的信息。

    弹出问题始终取决于所使用的器件。 在这种情况下、TPA6211A1-Q1需要200ms 的延迟、以确保出现这些 PoP 问题。

    一种解决方案是提高 VDD 电容电平。 该电容器将缓慢放电。 即使 VDD 电源已关闭、该电容器也有助于在 TPA6211A1-Q1 VDD 处实现较高的关断延迟。

    此致、
    Luis Fernando Rodríguez S.

  • 请注意,本文内容源自机器翻译,可能存在语法或其它翻译错误,仅供参考。如需获取准确内容,请参阅链接中的英语原文或自行翻译。

    你(们)好

    您是否想告诉我此问题的实际原因?

    为什么在关断为 L 时 TPA6211A-Q1仍然输出杂音?

    如果延迟时间增加、为什么噼啪噪声会降低?

    Tks~

  • 请注意,本文内容源自机器翻译,可能存在语法或其它翻译错误,仅供参考。如需获取准确内容,请参阅链接中的英语原文或自行翻译。

    您好!

    输出噼啪噪声的原因是电压突然上升。 当输出电压几乎立即修改时、会产生一种杂音效应。 为了进行软音量修改并避免类似的噪声、添加输出延迟非常重要。

    此致、
    Luis Fernando Rodríguez S.