This thread has been locked.

If you have a related question, please click the "Ask a related question" button in the top right corner. The newly created question will be automatically linked to this question.

[参考译文] TAS5411Q1EVM:μ 49.9KΩ 的功能是什么

Guru**** 2510095 points


请注意,本文内容源自机器翻译,可能存在语法或其它翻译错误,仅供参考。如需获取准确内容,请参阅链接中的英语原文或自行翻译。

https://e2e.ti.com/support/audio-group/audio/f/audio-forum/749834/tas5411q1evm-what-is-the-function-of-49-9k

器件型号:TAS5411Q1EVM

尊敬的 所有人

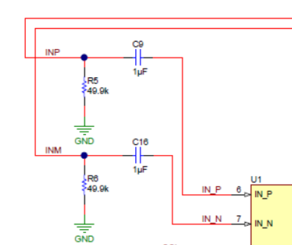
INP 和 INM 接口中有一个49.9KΩ Ω 电阻、 在原理图下方、电阻的功能是什么。

  • 请注意,本文内容源自机器翻译,可能存在语法或其它翻译错误,仅供参考。如需获取准确内容,请参阅链接中的英语原文或自行翻译。
    你好、
    R5和 R6为输入提供输入滤波。 请对这些组件使用49.9K。
    C9和 C16是根据表"表10 "选择的。 建议的输入交流耦合电容器"。
    此致、
    郑少文
  • 请注意,本文内容源自机器翻译,可能存在语法或其它翻译错误,仅供参考。如需获取准确内容,请参阅链接中的英语原文或自行翻译。

    49.9kOhm 电阻器用于偏置输入耦合电容器。  由于我们不知道将驱动 EVM 的源、因此必须提供一种方法、使未知源的输入连接器保持在0VDC。  在最终系统 设计中、可能不需要这些电阻器。