请注意,本文内容源自机器翻译,可能存在语法或其它翻译错误,仅供参考。如需获取准确内容,请参阅链接中的英语原文或自行翻译。
器件型号:TLV320ADC3101 大家好、
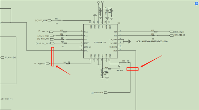
客户现在将配置 TLV320ADC3101双路音频差动输入、他们想知道如何在 Linux 下为音频配置和移植驱动程序? 需要将其移植到 i.MX 8M Mini 平台:

音频驱动器框架使用 ALSA:

您能帮助检查这个问题吗? 谢谢。
此致、
樱桃
This thread has been locked.
If you have a related question, please click the "Ask a related question" button in the top right corner. The newly created question will be automatically linked to this question.
大家好、
客户现在将配置 TLV320ADC3101双路音频差动输入、他们想知道如何在 Linux 下为音频配置和移植驱动程序? 需要将其移植到 i.MX 8M Mini 平台:

音频驱动器框架使用 ALSA:

您能帮助检查这个问题吗? 谢谢。
此致、
樱桃