This thread has been locked.

If you have a related question, please click the "Ask a related question" button in the top right corner. The newly created question will be automatically linked to this question.

[参考译文] TPA3112D1:前置放大器是否需要从其中获得更大的声音?

Guru**** 2513665 points
Other Parts Discussed in Thread: TPA3112D1

请注意,本文内容源自机器翻译,可能存在语法或其它翻译错误,仅供参考。如需获取准确内容,请参阅链接中的英语原文或自行翻译。

https://e2e.ti.com/support/audio-group/audio/f/audio-forum/1283496/tpa3112d1-does-preamp-needed-to-get-louder-sound-out-of-it

器件型号:TPA3112D1

我知道 TPA3112D1有增益控制、但是当我调整到26dB 时、声音输出就会受到噪音的干扰、而且音频基本上是不可用的。 (具有 EVM 的设置)。

现在、对于电路的其他部分、它还有一个专用的音频输出端口、通过 OPA1663将音频信号振幅放大5倍(从1.4V+-放大到大约4.5V+-)。 我应该将输出路由到 TPA3112D1的输入、还是最好弄清楚如何将增益控制调整到其最大输出?

  • 请注意,本文内容源自机器翻译,可能存在语法或其它翻译错误,仅供参考。如需获取准确内容,请参阅链接中的英语原文或自行翻译。

    嗨、维维

    Unknown 说:
    它还具有一个专用的音频输出端口、其中 OPA1663将音频信号幅度放大了5倍时间(从1.4V+-左右增加到4.5V+-)

    ±4.5V 电压对于这个器件似乎过大。 此器件的输入具有3V 直流偏置、这意味着可以接受 ±3V 作为最大输入。 除此之外、剪辑会出现在输入侧、音频将会很奇怪。

    您可以使用示波器 来测试输入侧和输出侧的波形、播放1KHz 正弦波以检查波形是否正常。  在测试之前、 您可以使用增益和目标值、首先计算您所需的最大输出电压、然后您就知道需要提供什么 PVDD 电压、并使用增益来获得最大输入电压。

  • 请注意,本文内容源自机器翻译,可能存在语法或其它翻译错误,仅供参考。如需获取准确内容,请参阅链接中的英语原文或自行翻译。

    何先生

    您能详细说明一下计算过程吗? 等工具。

  • 请注意,本文内容源自机器翻译,可能存在语法或其它翻译错误,仅供参考。如需获取准确内容,请参阅链接中的英语原文或自行翻译。

    仅检查波形。 输入为12V、GAIN0 = 0且 GAIN1 = 0时、1K 正弦波形输出在 Vpp = 6.4V 时是正常的。 但是、当 GAIN0 = 1至26dB 时、波形已完全揭秘、Vpp 可高达15.1V。 但是、我没有在输入侧添加任何串联电阻。 是否应该添加一个来匹配阻抗? 但是、再说一次、我没有将其与  GAIN0=0和 GAIN1=0相匹配 、但是它仍然运行。

  • 请注意,本文内容源自机器翻译,可能存在语法或其它翻译错误,仅供参考。如需获取准确内容,请参阅链接中的英语原文或自行翻译。

    嗨、维维

    只是检查了波形。 输入为12V 时、GAIN0 = 0、GAIN1 = 0、[/报价]

    12V 输入、您是指 PVCC 电压吗?

    1K 正弦波形输出在 Vpp = 6.4V 的情况下是正常的。 [/报价]

    现在是20dB 增益设置。 如果您不熟悉该增益、可以进行 google。 将得到公式增益= 20 * log (V2/V1)、20dB 增益是放大10倍。 因此您得到输出= 6.4V、您应该提供0.64V 的输入。 请检查这一点是否没有问题、否则可能存在其他问题。

    [报价 userid="506218" url="~/support/audio-group/audio/f/audio-forum/1283496/tpa3112d1-does-preamp-needed-to-get-louder-sound-out-of-it/4867384 #4867384"]、但当 GAIN0 = 1至26dB 时、波形已完全解冻、Vpp 可高达15.1V。

    增益变为26dB、放大了20倍。 如果您给出相同的输入、理论上应该得到12.8V 的输出、则无法达到15.1V。 器件输出电压绝不会高于输入 PVCC 电压。 如果实际只提供12V 电压、则电流工作条件也会削波、输出不能超过12V。

    请逐一检查您的电路工作情况、看看是否有任何器件与计算结果不同。

    [/quote]
  • 请注意,本文内容源自机器翻译,可能存在语法或其它翻译错误,仅供参考。如需获取准确内容,请参阅链接中的英语原文或自行翻译。

    I double 测量电路板、输入设置为1.13Vpp、测量值为1.14Vpp。 输出 Vpp 以6.01V @ 12V PVCC 附近设置。

    是否意味着电路板上存在问题。 那会是什么?

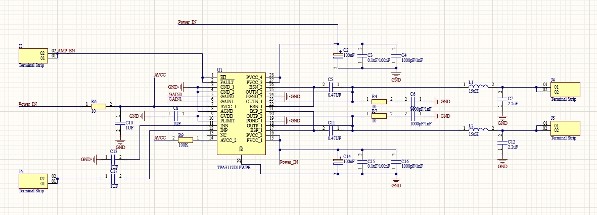
    原理图如下所示:

  • 请注意,本文内容源自机器翻译,可能存在语法或其它翻译错误,仅供参考。如需获取准确内容,请参阅链接中的英语原文或自行翻译。

    嗨、维维

      也许您不使用差分电压进行测试。 输入和输出侧都需要使用差分电压进行计算。 如果没有差分探头、可以使用两个电压探头进行测试、并使用示波器进行计算。