请注意,本文内容源自机器翻译,可能存在语法或其它翻译错误,仅供参考。如需获取准确内容,请参阅链接中的英语原文或自行翻译。
器件型号:CC2650 您好!
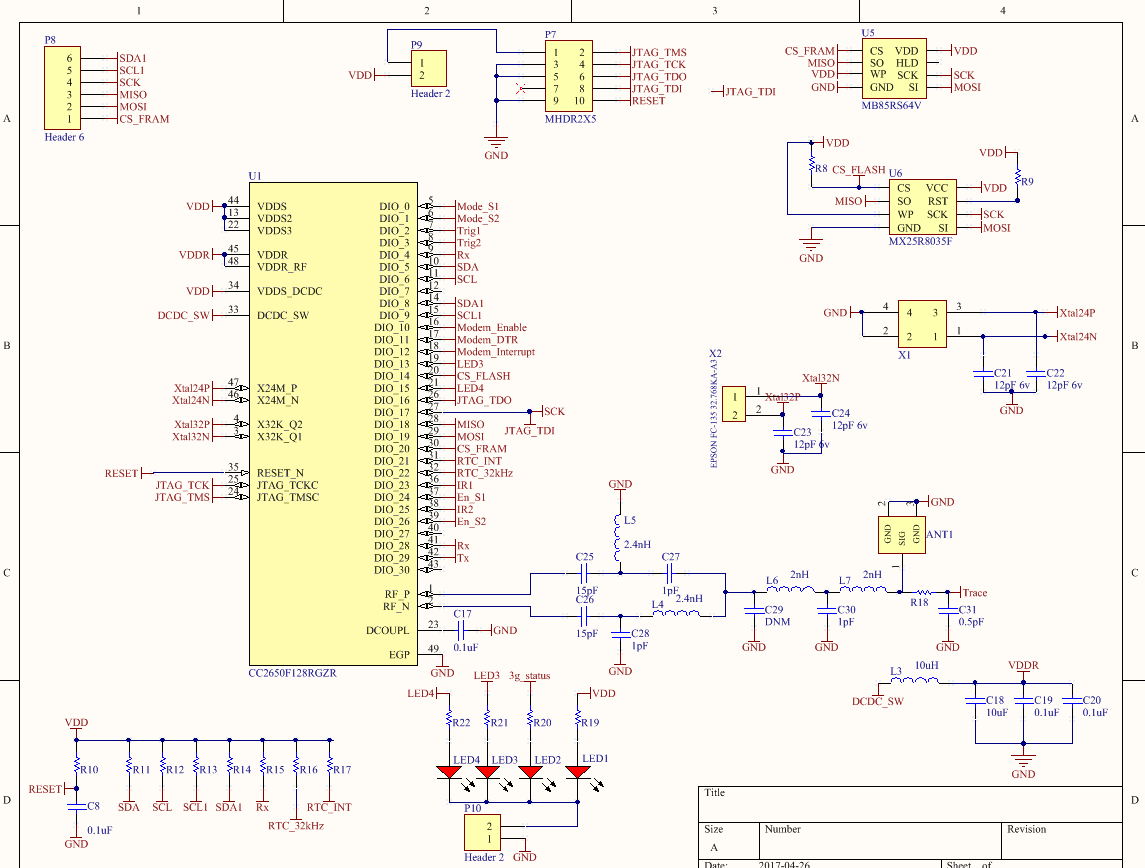
我根据 CC2650为我的应用设计了一个定制板。
我将其连接到 CC2650 Launchpad 的调试器、并使用 SmartRFFlash Programmer 查看是否可以对其进行编程。
当我刷新软件时、它会在"Connected device"部分显示 CC2650、但当我尝试擦除它时、我会得到此错误(请查看下面的内容)。 我还尝试了云 CCS、再次遇到另一个错误。
我认为这可能是由于复位电容器导致的、因此移除了它(我的朋友遇到了这个问题、移除了0.1uF 复位电容器、解决了他的问题)、但它没有帮助。
我欺骗了所有连接、所有连接都正常。 我还将 Pain GND 焊盘小心地焊接到 IC 上以接地。
就电压而言、我在 VDDR 上得到1.67v、在 DCOUPL 上得到1.26v。
通过10K 电阻器将复位引脚连接到3.3V。
我还附上了原理图和 PCB 布局、供您参考。
谢谢。

