This thread has been locked.

If you have a related question, please click the "Ask a related question" button in the top right corner. The newly created question will be automatically linked to this question.

[参考译文] CC2540:CC2540射频测试数据

Guru**** 2754255 points

Other Parts Discussed in Thread: CC2540

请注意,本文内容源自机器翻译,可能存在语法或其它翻译错误,仅供参考。如需获取准确内容,请参阅链接中的英语原文或自行翻译。

https://e2e.ti.com/support/wireless-connectivity/bluetooth-group/bluetooth/f/bluetooth-forum/718241/cc2540-cc2540-rf-test-data

器件型号:CC2540

TI 是否有 CC2540的测试数据和射频性能结果?它主要是 TI 演示的测试结果。  我想与我的演示进行比较

我在测试中发现初始频率漂移=-26.8khz 有点高。 原因可能是什么

我看到 BLE 的敏感度测试参数为、标准为30.8%。 为什么允许这种损耗率如此之高?  BLE 不关心 BER?  BER 的标准似乎是0.1%

  • 请注意,本文内容源自机器翻译,可能存在语法或其它翻译错误,仅供参考。如需获取准确内容,请参阅链接中的英语原文或自行翻译。
    1) 1)测试结果汇总在数据表中。
    2) 2)频率漂移由 xtal 给出。 26.8kHz 为10ppm @2440MHz、处于正常的 xtal 容差范围内。
    3) 3)测量是在 PER/数据包长度为0.1% BER 的情况下完成的。 (en.wikipedia.org/.../Bit_error_rate)
  • 请注意,本文内容源自机器翻译,可能存在语法或其它翻译错误,仅供参考。如需获取准确内容,请参阅链接中的英语原文或自行翻译。
    我想知道的是 TI 演示的测试结果、主要是调制特性
    它是初始频率漂移。 测试仪器上显示红色警告。 我们的测试仪器是 CMW270
  • 请注意,本文内容源自机器翻译,可能存在语法或其它翻译错误,仅供参考。如需获取准确内容,请参阅链接中的英语原文或自行翻译。
    "TI 演示、主要是调制特性"
    在这方面、TI 演示的意思是什么?
    -您确切希望获得有关调制特性的数字是什么?
  • 请注意,本文内容源自机器翻译,可能存在语法或其它翻译错误,仅供参考。如需获取准确内容,请参阅链接中的英语原文或自行翻译。

    数据表中仅显示芯片的射频性能。 未显示 PCBA 的射频性能

  • 请注意,本文内容源自机器翻译,可能存在语法或其它翻译错误,仅供参考。如需获取准确内容,请参阅链接中的英语原文或自行翻译。
    数据表中所述的射频性能是在 CC2540 EMS 上测量的。 数据表中对此进行了说明。
  • 请注意,本文内容源自机器翻译,可能存在语法或其它翻译错误,仅供参考。如需获取准确内容,请参阅链接中的英语原文或自行翻译。
    您好、Hank、

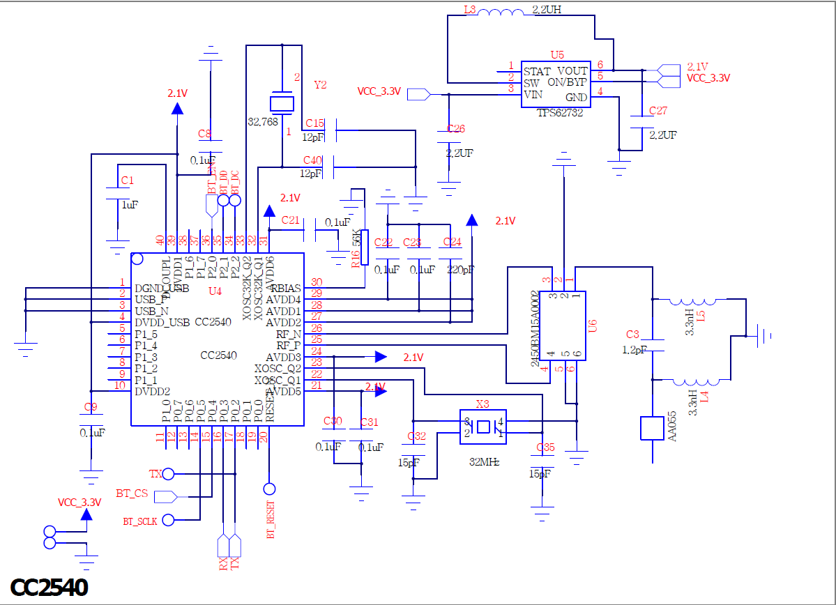
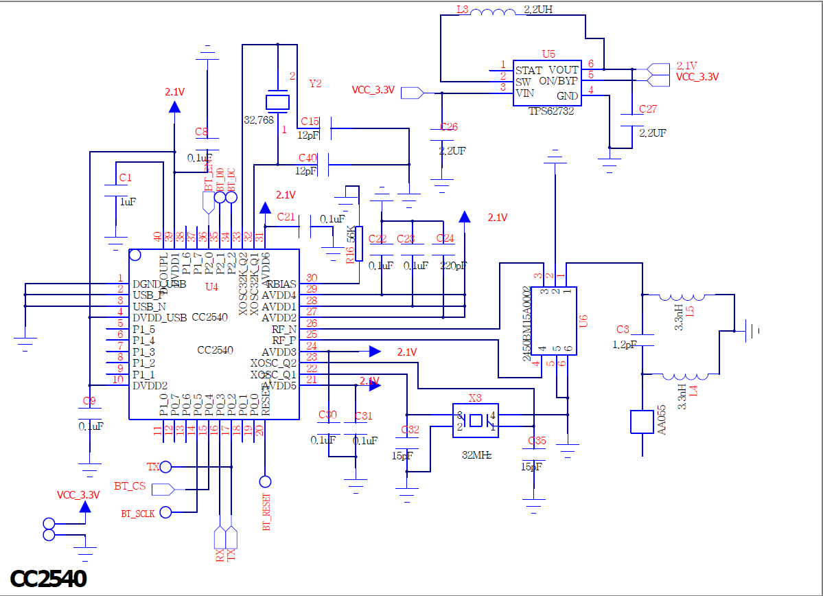
    CC2540可满足用于表征的评估板上的所有 BLE PHY 要求。 BLE PHY 参数故障通常是由于未正确遵循参考设计或开关稳压器等产生的外部噪声引起的。

    为了进一步帮助您、我们需要查看您的原理图和布局。

    谢谢、
    Fredrik
  • 请注意,本文内容源自机器翻译,可能存在语法或其它翻译错误,仅供参考。如需获取准确内容,请参阅链接中的英语原文或自行翻译。

    请检查

     e2e.ti.com/.../7041.PCB_2D00_20171010.pdf

  • 请注意,本文内容源自机器翻译,可能存在语法或其它翻译错误,仅供参考。如需获取准确内容,请参阅链接中的英语原文或自行翻译。
    您好、Hank、

    此主题已在您的另一个主题中讨论。 您已收到有关布局的反馈。
    e2e.ti.com/.../719033

    谢谢、
    Fredrik