工具/软件:
你好
根据该主题的建议:
我们将输入开关模式设置为"自动非恢复"、并 在 R249中使用 DPLL_SECREF/PRIREF_AUTO_PRTY 来强制进入自由运行/保持模式(设置为0x0 =不可供选择)。
如果 PLL 被强制进入自由运行/保持模式、您建议监控什么状态位?
目前、我们正在遵循配置向导中有关状态位的建议、请参见此处:

提前感谢、谨致问候
Frederik
This thread has been locked.
If you have a related question, please click the "Ask a related question" button in the top right corner. The newly created question will be automatically linked to this question.
工具/软件:
你好
根据该主题的建议:
我们将输入开关模式设置为"自动非恢复"、并 在 R249中使用 DPLL_SECREF/PRIREF_AUTO_PRTY 来强制进入自由运行/保持模式(设置为0x0 =不可供选择)。
如果 PLL 被强制进入自由运行/保持模式、您建议监控什么状态位?
目前、我们正在遵循配置向导中有关状态位的建议、请参见此处:

提前感谢、谨致问候
Frederik
尊敬的 Frederik:
如果二者之间存在频率错误、则会设置 BAW 锁定状态位 XO 输入 和 VCO 输出 超出定义的阈值:

无论 DPLL 是启用/禁用/锁定/解锁的情况如何、都是如此。 BAW 锁定状态位是 XO 到 VCO 的频率比较、而不是 REF 到 VCO 的频率比较。 我们建议不要在 DPLL 锁定时查看 BAW 锁定、因为当锁定到 DPLL 时、VCO 输出会跟随 REF 输入。 这意味着可能会超过 XO 到 VCO 的频率误差、从而清除标志、但这并不意味着该行为是不必要的。
简而言之、是的、在未使用 DPLL 时检查 BAW 锁定(在保持模式下、输出跟踪 XO)、并在使用 DPLL 时将该标志视为"无关"(输出跟踪 REF 输入)。
此致、
Jennifer
嗨、Jennifer
我们更改了之前的 PLL 配置、从现在开始、我们在中配置器件 启动 如下所示:
新设置:
- R251:DPLL_SWITCH_MODE 设置为"0x1 =自动恢复"
- R249:DPLL_SEC/PRIREF_AUTO_PRTY 均被设置为"0x0 =不可供选择"
- R116:PLL1_MODE 设置为"0x1 = DPLL 模式"
旧设置:
- R251:DPLL_SWITCH_MODE 设置为"0x3 =手动保持"
- R116:PLL1_MODE 设置为"0x1 = DPLL 模式"
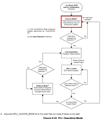
我假定了 新品 消息 将强制 PLL 保持在自由运行模式(下图中的红色矩形):

根据您上次的回答、我知道在本例中、BAW 锁位应为0x1 (=已锁定)。
遗憾的是、我们的 PLL 不再是这种情况。 另一方面、如果我们通过启动 PLL 旧 消息 、其中唯一的区别是 R251::DPLL_SWITCH_MODE 设置为"0x3 =手动保持"、然后设置 BAW 锁定位。 重要的是、在这两种情况下都没有任何可用的基准时钟。
这是什么原因?
BR、Frederik
嗨、Jennifer
目前、我无法访问我们最新的.tcs 文件、因为它是由另一名工程师编辑的、没有推送到我们的内部 git-repo。 但我可以为您提供最新设置的寄存器映射(.txt)。
e2e.ti.com/.../lmk5b12204_5F00_new_2D00_setup.txt
我基本上使用.txt 文件直接设置和修改寄存器条目
BR、Frederik
尊敬的 Frederik:
为了让我测试您的文件、您能否指定 XO、PRIREF 和 SECREF 输入频率?
当我使用默认的 EVM 尝试执行以下操作时、BAW 锁定保持设置状态:
新设置:
- R251:DPLL_SWITCH_MODE 设置为"0x1 =自动恢复"
- R249:DPLL_SEC/PRIREF_AUTO_PRTY 均被设置为"0x0 =不可供选择"
- R116:PLL1_MODE 设置为"0x1 = DPLL 模式"
- PRIREF 和 SECREF 的输入被关闭(不存在)
此致、
Jennifer
尊敬的 Frederik:
我再次拥有实验室访问权限、并能够运行一些测试。
请注意、我将 PRIREF 输入设置为156.25 MHz + 10ppm、以便我可以轻松观察 XO 输入和 REF 之间的频域何时发生变化。
测试#1 -禁用优先级
测试#2 -仅设置 PRIREF 优先级
测试#3 -仅设置 SECREF 优先级
注释:
此致、
Jennifer
嗨、Jennifer
根据您的建议、我将优先级更改如下:
PRIREF 优先级=不可用| SECREF 优先级=第二优先级
这使得 BAW 能够在器件配置和软件复位后被锁定。
在硬件测试过程中、我确保了 PLL 启动期间没有可用的有效参考时钟。 在 PLL SW 复位后、BAW 变为锁定状态、这符合预期。 下一步是启用有效的基准时钟、并将 PRIREF 优先级设置为第一优先级。 PLL 能够立即锁定其 DPLL。 BAW 位仍被锁定。 下一步、我再次禁用基准时钟、以使 PLL 进入保持模式(调优历史记录始终在 R185[0]中启用)。 遗憾的是、BAW 失去了其锁。 我在 DPLL REF 调优历史记录监控器被禁用(R185[0]= 0)时重复了相同的测试、但没有任何帮助。 我原以为、如果历史记录监控器被禁用、PLL 会在基准丢失后立即变为自由运行模式。
在尝试解决该问题时、我注意到、这有助于同时设置"SECREF 优先级=不可用"、同时设置"PRIREF 优先级=第一优先级"、以使 PLL 能够跟随基准时钟。 通过这种修改、BAW 能够在基准时钟丢失并切换到保持/自由运行模式后锁定。
感谢您的帮助。
BR、Frederik