This thread has been locked.

If you have a related question, please click the "Ask a related question" button in the top right corner. The newly created question will be automatically linked to this question.

[参考译文] CDCLVC1108:此设备可以使用低频率和

Guru**** 2502205 points


请注意,本文内容源自机器翻译,可能存在语法或其它翻译错误,仅供参考。如需获取准确内容,请参阅链接中的英语原文或自行翻译。

https://e2e.ti.com/support/clock-timing-group/clock-and-timing/f/clock-timing-forum/579524/cdclvc1108-this-device-can-use-low-freq-and

部件号:CDCLVC1108

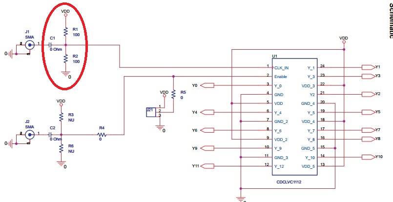
很抱歉,作为标题,如果客户想要使用此设备风扇转出120Hz时钟,是否正常?

此外,我还看到了数据表中的“TI建议将串联电阻器放在驱动器附近,以最大限度地减少信号反射”。

答 串联电阻器置于 输入侧或输出侧??

b.推荐的串联电阻值? (例如:100Ω Ω 或75Ω Ω)

C.根据客户情况,时钟频率是120Hz,不需要像附件图片那样的电路,对吗?