This thread has been locked.

If you have a related question, please click the "Ask a related question" button in the top right corner. The newly created question will be automatically linked to this question.

[参考译文] LMX2595:LMX2595

Guru**** 2752855 points

Other Parts Discussed in Thread: LMX2595EVM, LMX2595

请注意,本文内容源自机器翻译,可能存在语法或其它翻译错误,仅供参考。如需获取准确内容,请参阅链接中的英语原文或自行翻译。

https://e2e.ti.com/support/clock-timing-group/clock-and-timing/f/clock-timing-forum/905668/lmx2595-lmx2595

器件型号:LMX2595

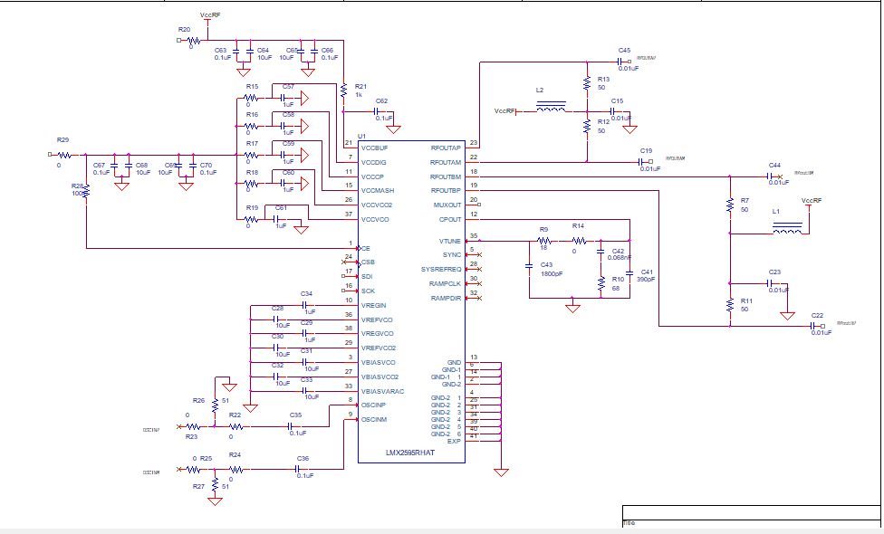
大家好。 在我的应用中、我使用 LMX2595 IC 来生成 Ku 频带频率。 首先、我使用了 LMX2595EVM 并执行了测试。 现在、我想实现 LMX2595 IC 的原理图。

我将连接下面的原理图、其中我将从外部馈送基准输入。   

在下面的原理图中添加任何内容以及在 PCB 实现中提供的任何指导。   

提前感谢。

  • 请注意,本文内容源自机器翻译,可能存在语法或其它翻译错误,仅供参考。如需获取准确内容,请参阅链接中的英语原文或自行翻译。

    您好、Singam、

    原理图看起来是基于 EVM 的。 我无法清楚地看到所有组件值、但遵循 EVM 原理图应该可以。

    https://www.ti.com/lit/ug/snau219b/snau219b.pdf?&ts=1589587651434

    我所关心的问题:

    1. 您的 CSB 引脚处于悬空状态、您将需要此引脚向器件写入值。 请参阅数据表。
    2. 请将以下未使用的引脚连接到 GND:SYNC (引脚5)、SYSREFREQ (引脚28)、RAMPCLK (引脚30)和 RAMPDIR (引脚32)
    3. 我看不到 R29和 R20、但我假设那里有 Vcc 连接

    谢谢、

    Vibhu