This thread has been locked.

If you have a related question, please click the "Ask a related question" button in the top right corner. The newly created question will be automatically linked to this question.

[参考译文] CDCUN1208LP:数据表中没有答案的问题

Guru**** 2502205 points


请注意,本文内容源自机器翻译,可能存在语法或其它翻译错误,仅供参考。如需获取准确内容,请参阅链接中的英语原文或自行翻译。

https://e2e.ti.com/support/clock-timing-group/clock-and-timing/f/clock-timing-forum/1222514/cdcun1208lp-questions-that-dont-have-answers-in-the-datasheet

器件型号:CDCUN1208LP
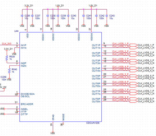
我们将使用 CDCUN1208LPR (IC) 作为时钟分配器、从16MHz 3.3LVCMOS 输入到8通道 LVDS 输出(请参阅连接的方案- DNA 意味着未组装的电阻器)。
我们可以通过软件(2个 MCU 引脚连接到3.3V 和 1.8V 电压稳压器)来控制两个电源电压。
1.现象:当两个电源电压都 被禁用时、我们在 VDDOx 引脚上测量到0V。 但是、当我们 仅启用3.3V VDD (禁用1.8V)时、我们在 VDDOx 上测得的电压为~0.5V。  我们移除了 IC (CDCUN1208LPR)以确保这种现象 不是由我们的电源设计引起的、VDDOx 焊盘上的电压为0V (而不是0.5V)。
您知道这种现象吗? 它是否指示错误/故障? 如果已知并且正常、请说明原因(VDD 和 VDDOx 之间的 IC 内部连接)。
2.根据 IC 产品说明书:"如果不满足此条件且 VDD 电压上升时间较慢、则应获得6500V/s 的最小 VDD 压摆率以确保引脚模式下的器件正常工作"、它是否会对 IC 造成永久性损坏?
3.在提供 VDD 但尚未提供 VDDOx 之后、是否可以将 OE 置为有效(输出使能变为高电平)?
4. VDD 电源与 VDDOx 电源之间是否有最大时间限制(VDDOx 电源 后是否可以在几秒钟内通电)?
  
  • 请注意,本文内容源自机器翻译,可能存在语法或其它翻译错误,仅供参考。如需获取准确内容,请参阅链接中的英语原文或自行翻译。

    您好、Shaii、

    现象:当两个电源电压都 被禁用时、我们在 VDDOx 引脚上测得0V。 但是、当我们 仅启用3.3V VDD (禁用1.8V)时、我们在 VDDOx 上测得的电压为~0.5V。  我们移除了 IC (CDCUN1208LPR)以确保这种现象 不是由我们的电源设计引起的、VDDOx 焊盘上的电压为0V (而不是0.5V)。
    您知道这种现象吗? 它是否指示错误/故障? 如果已知并且正常、请说明原因(VDD 和 VDDOx 之间的 IC 内部连接)。
    [/报价]

    它们内部之间的连接可能较弱。 我们需要查看设计并确认这一点。 这不会导致任何问题。 您能解释一下在这样做时输出是否被拉高了吗? 您是在所有 VDDOx 上测量0.5V、还是只在其中几个上测量0.5V?

    根据 IC 数据表:"应获得6500V/s 的最低 VDD 压摆率以确保在引脚模式下器件能够正常工作"如果不满足此条件且 VDD 电压上升时间较慢、是否会对 IC 造成永久性损坏?

    如数据表的第6.3节脚注2所述、当环境温度> 0°C 时、压摆率可低至5000V/s。  这意味着 POR 电路在初始化缓慢时可能无法正确启动。 如果斜坡较慢、我们需要在上电后切换 RESET 位。 这可以在 SPI/I2C 模式下完成、但在引脚模式下没有该选项。 因此、我们需要针对引脚模式使用更快的斜坡、以使器件正常工作。  

    。 提供 VDD 但尚未提供 VDDOx 后是否可以将 OE (输出使能变为高电平)置为有效?

    OE 可以在 VDDOx 之前置位、但当 VDDOx 被施加约1ms 时、输出时钟将需要一些时间才能稳定、如 TPU 规范中所述。

    [报价 userid="119328" url="~/support/clock-timing-group/clock-and-timing/f/clock-timing-forum/1222514/cdcun1208lp-questions-that-dont-have-answers-in-the-datasheet "] VDD 电源到 VDDOx 电源之间是否有最大时间限制(VDDOx 电源 后可以提供几秒钟)?[/quote]

    我没有这方面的具体数据。 但为了使器件正常运行、应始终在 VDDOx 之前或与 VDDOx 同时施加 VDD。

    此致!

    模拟

  • 请注意,本文内容源自机器翻译,可能存在语法或其它翻译错误,仅供参考。如需获取准确内容,请参阅链接中的英语原文或自行翻译。
    尊敬的 Asim
    感谢您的答复。
    您能向我介绍一下 VDDox 引脚电压这个重要的主题吗? ("它们内部的连接可能较弱。 我们需要查看设计并确认。")
    此致、
    Shaiii.
  • 请注意,本文内容源自机器翻译,可能存在语法或其它翻译错误,仅供参考。如需获取准确内容,请参阅链接中的英语原文或自行翻译。

    您好、Shaii、

    存在通过 VDDOx 上的二极管进行连接的情况、这不是问题、它应该不会导致任何问题。 您能帮助回答以下问题吗?  这将帮助我们确认这在您的情况下是否正常。  

    您是在所有 VDDOx 上测量0.5V 还是仅在其中几个 VDDOx 上测量0.5V 吗?

    什么是 VDDOx,您看到的是这个0.5V?

    此致!

    模拟