主题中讨论的其他器件: NE555
大家好!
我的暑期作业是一个线性比例电容至频率转换器、就像电容表一样。
要测量的电容为10-500pF、输出频率的值无关、可以是任何东西、但必须是线性的。
我想使用三角 波发生器来解决这个问题、只要我知道它的频率与容量成线性正比。
无法使用传统的积分器/比较器拓扑、因为 电容的一个点必须接地。
我想使用德州仪器 SE555 IC、但使用如此小的电容时它无法正常工作。
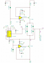
两个电流发生器通过二极管桥对电容器进行充放电。 充电/放电由 NE555 通过二极管桥进行控制。
可以在示波器上看到该问题、放电开始时电平突然下降、放电开始时显示运行异常。
蓝色射线是电容器的电压、红色是 SE555的输出。
可以在充电阶段开始时看到相同的情况。 如果电容值为几纳法或更高、则不会观察到这种现象。
我尝试了两种电流发生器设置、~6uA 和~12uA、结果是相同的。 电流发生器的电流完全相同。
我想请你的帮助,什么可能导致这种情况,什么是我做错了,什么是回避我的注意力?
原理图附上了、电源电压是10V、电流发生器是 AD823双路运放、很遗憾我 目前没有 TI 运放。


提前感谢 Zoltan

