主题中讨论的其他器件: LMR51420
工具与软件:
你好!
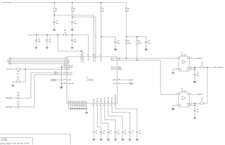
我制作了一个包含 LMX2594的 PCB。 我看过评估板原理图并复制了它、以确保最终得到一个好的设计。
对于3.3V 电源、我有一个 ADM7151电压稳压器、它可以在其输出上精确地提供3.3V 电压。 我希望拥有一个极低噪声电源、因此我决定选择此部件。
另外、我的数字和模拟部分具有单独的稳压器。
此外、根据数据表中的建议、我使用100pF 电容器对 OSCin 信号进行交流耦合。
我为 PCB 通电、然后根据数据表测量了偏置电压。 我看到除了 VBIASVCO 之外、所有的偏置电压基本都正确。 这是0.29V、应大于1V。
我已经开始编写一些软件、按照数据表初始化寄存器、然而、我可能做了一些错误、在初始化之后、除了 VBIASVCO 保持在0.29V 之外、所有偏置电压都变为0V。 在 VREG_IN 引脚上测量到1.2V、应该是正确的、我已经在该论坛中找到了。
我想知道 VBIASVCO=0.29V 是否意味着我已损坏了器件? 不过、我看起来不像是电流消耗过大。 我有一个可产生大约6V 电压的 LMR51420前置稳压器、然后是线性后置稳压器、可实现良好的低噪声电源。 使用100uF 绕过电源。
我已经附上了我的原理图。 R22和 R23未组装、因为我在数据表中不清楚我需要向 SYNC 施加哪个电压电平。 但是、据我所知、当不使用 JESD 时、SYNC 会被忽略、因此我现在决定省略 R22和 R23。
那么、我的问题是、是什么导致 VBIASVCO 关闭? 我不明白这一点、因为所有其他偏置电压都超级好。
我现在要去尝试更换 VBIASVCO 的旁路电容、但我怀疑这会解决问题、我无法想象电容会损坏。 但人们永远不知道。 此问题还有什么原因?
或者真正的情况是只有在正确配置所有寄存器后才能测量电压吗?
感谢您的任何提示! PLL 器件原理图如下所示。





