主题中讨论的其他器件:ADS1115
工具与软件:
你(们)好
我正在从事一个需要读取两个传感器电压的项目。
传感器1在 alphasense_pidx-a-004_datasheet_nov24_en_1.pdf 上
传感器2在 alphasense_isb_datasheet_en_1.pdf 中
此传感器将输出的最大电压为2.5V、但我要测量的区域很可能处于毫伏范围内、介于0.2V 和0.5V 之间。
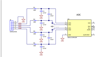
ADC 和传感器将放置在子 PCB 上、该子 PCB 将与 I²C Ω 和5V 连接。 如果需要、我还将为 μ I²C 添加一个3.3V LDO。 VCC、GND 和 I²C Ω 信号将通过共模扼流圈、以更大限度地减少噪声干扰。
我想知道此器件是否适用、或者您是否会推荐更好的替代方案。 唯一的要求是它必须有一个 μ I²C 接口和至少四个通道。 传感器1提供单个信号、而传感器2输出两个信号。 如果可能、我想将第四个通道连接到 GND 来计算失调电压-是否建议这样做? 或者我应该遵循数据表中的短路建议?
我有几个问题:
- 我是否应该使用5V 作为参考? 我的理解正确吗、由于 REF 是差分的、所以顶部基准值将是2.5?
- 我是否应包含额外的滤波、或者使用2.048V 内部基准是否更好? 我不预计我的信号会超过2V。
- 我计划每分钟获取多次读数、除非建议每隔几秒读取一次并应用平均值。 如何确定最佳数据速率设置? 由于 ADC 是 Δ-Σ 转换器、我认为它会执行过采样并过滤异常值—我是否正确?
- 由于器件具有增益设置、是否建议最初在增益1下采样、如果电压低于0.5V、则切换到增益4以获得更好的分辨率? 这是推荐的做法、还是应该为应用将增益保持为1?
我感谢你对这些问题的指导。
