Other Parts Discussed in Thread: ADS127L21, TPS65135, REF6025
主题中讨论的其他器件: TPS65135、 REF6025
TI 团队大家好、
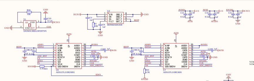
我们的团队计划将高频 ADC 与高频电流互感器相结合、以实现对高频交流电流和交流电压 (220V、50Hz) 的同步采集。 所选的 ADC 为 ADS127L21 、已连接至 ESP32 指定 3 线模式 。
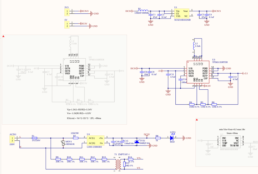
ADC 由供电 ±2.5V (由 A 生成 TPS65135 )、带 32MHz 晶体振荡器 。 使用了 Sinc4 滤波器 和 OSR = 16 、此设置可方便地实现 1MHz 采样率 。 。 基准电压 由提供 REF6025 、提供 2.5V 基准电压 。 有关详细信息、请参阅下面的部分原理图。


ESP32 通过配置其寄存器来初始化 ADC—设置采样频率和相关参数。 预期的寄存器配置值如下所示。

然而、在比较返回的数据时、我们发现读数包含在内 非常大的噪声 (如下图所示,它应该是干净的正弦波形)。 此外、 测量的电压范围极小 (关于 120mV )、就好像基准电压降低了一样。

我们怀疑参考电压有问题、但示波器测量结果显示基准电压相对稳定(请参阅下图)。 我们还尝试了缓冲 Vrefp 但这并没有帮助。

我们进一步试图改变 Vrefn 中导出 AGND 最终目的 –2.5V ;虽然这有效地使参考范围加倍、但是 噪音水平仍然很高 。
这一问题已经困扰了我们一段时间,从那以后 ADS127L21 除此之外、这是一款满足我们采样要求的理想 ADC、我们衷心希望您能为我们提供宝贵的建议。
非常感谢!
此致、
Zijian